µÂÇÚÉî¶ÈÆÊÎöÖÇÄÜÖÆÔìÔÚÖйúÖÆÔìÒµÖеİ²Åż°Ìص㣬£¬£¬£¬£¬£¬£¬£¬Õ¹ÍûÖÇÄÜÖÆÔìÂäµØÔ¶¾°£¬£¬£¬£¬£¬£¬£¬£¬²¢ÎªÏà¹ØÆóÒµÌá³öÈý´óÕ½ÂÔ¡£¡£¡£¡£¡£
ÑÇÖÞÕýÊܵ½×Ô¶¯»¯¡¢ÖÇÄÜ»¯´ó³±¹¥»÷¡£¡£¡£¡£¡£¹ú¼ÊÀ͹¤×éÖ¯µ÷Ñз¢Ã÷£¬£¬£¬£¬£¬£¬£¬£¬Ô½ÄÏ¡¢¼íÆÒÕ¯¡¢·ÆÂɱöºÍÓ¡¶ÈÄáÎ÷ÑǵŤÈ˵ÄʧҵΣº¦×î¸ß£¬£¬£¬£¬£¬£¬£¬£¬¾ÝÔ¤¼ÆÕ⼸¸öÇøÓòÔ¼50%µÄ¹¤ÈËÊÂÇé¿ÉÄÜÔÚδÀ´20Äê±»×Ô¶¯»¯È¡´ú¡£¡£¡£¡£¡£
ÑÇÖÞÓÈÆäÊÇÖйú×÷ÎªÖÆÔìÒµµÄÖ÷񻂿Óò£¬£¬£¬£¬£¬£¬£¬£¬ÔÚÃæÁÙÖÆÔìÒµÏò×Ô¶¯»¯¡¢ÖÇÄÜ»¯¡¢Êý×Ö»¯×ªÐÍÖУ¬£¬£¬£¬£¬£¬£¬£¬ÄÜ·ñ¼ÌÐø¼á³ÖÆä¾ºÕùÁ¦£¿£¿£¿£¿£¿£¿
Öйú½øÈë¸ßËٳɺã¾Ã
ÖÇÄÜÖÆÔìÊÇ»ùÓÚÐÂÒ»´úÐÅÏ¢ÊÖÒÕ£¬£¬£¬£¬£¬£¬£¬£¬¹á´®Éè¼Æ¡¢Éú²ú¡¢ÖÎÀí¡¢Ð§À͵ÈÖÆÔìÔ˶¯»·½Ú£¬£¬£¬£¬£¬£¬£¬£¬¾ßÓÐÐÅÏ¢Éî¶È×Ô¸ÐÖª¡¢ÖÇ»ÛÓÅ»¯×Ô¾öÒé¡¢ ¾«×¼¿ØÖÆ×ÔÖ´Ðеȹ¦Ð§µÄÏȽøÖÆÔìÀú³Ì¡¢ÏµÍ³ÓëģʽµÄ×Ü³Æ ¡£¡£¡£¡£¡£¼ò¶øÑÔÖ®£¬£¬£¬£¬£¬£¬£¬£¬ÖÇÄÜÖÆÔìÊÇÓÉÎïÁªÍøÏµÍ³Ö§³ÖµÄÖÇÄܲúÆ·¡¢ÖÇÄÜÉú²úºÍÖÇÄÜЧÀÍ¡£¡£¡£¡£¡£
ÖÇÄÜÖÆÔìÒѾ³ÉΪȫÇò¼ÛÖµÁ´Öع¹ºÍ¹ú¼Ê·Ö¹¤ÃûÌõ÷½âÅ侰ϸ÷¹úµÄÖ÷ҪѡÔñ¡£¡£¡£¡£¡£Å¹ú¼Ò·×·×¼Ó´óÖÆÔìÒµ»ØÁ÷Á¦¶È£¬£¬£¬£¬£¬£¬£¬£¬ÌáÉýÖÆÔìÒµÔÚ¹úÃñ¾¼ÃÖеÄÕ½ÂÔְλ¡£¡£¡£¡£¡£ºÁÎÞÒÉÎÊ£¬£¬£¬£¬£¬£¬£¬£¬Ôڴ˴δó³±ÖÐÑÇÖÞÕýÔÚÆð¾¢×·ÇóÍ»ÆÆ¡£¡£¡£¡£¡£ÒÔÈ˹¤ÖÇÄÜΪÀý£¬£¬£¬£¬£¬£¬£¬£¬¸÷¹úÕþ¸®¶¦Á¦´ó¾ÙÖ§³ÖÈ˹¤ÖÇÄÜ£¬£¬£¬£¬£¬£¬£¬£¬Íƶ¯¿Æ¼¼¹«Ë¾¡¢Ê×´´¹«Ë¾ºÍѧÊõ½çµÄÁ¢Òì¡£¡£¡£¡£¡£
2017Ä꣬£¬£¬£¬£¬£¬£¬£¬º«¹úÕþ¸®Ðû²¼ÁË10ÒÚÃÀÔªµÄÈ˹¤ÖÇÄÜ×ʽ𣻣»£»£»£»£»£»ÈÕ±¾ÃãÀøÈ˹¤ÖÇÄÜ´´Òµ¹«Ë¾ºÍΣº¦Í¶×Ê£»£»£»£»£»£»£»ÐÂ¼ÓÆÂÕþ¸®µÄ¹ú¼ÒÑо¿»ù½ð»áÐû²¼¹ú¼ÒÈ˹¤ÖÇÄÜÍýÏ루AI.SG£©£¬£¬£¬£¬£¬£¬£¬£¬ÍýÏëδÀ´ÎåÄêͶÈë1.5ÒÚÐÂ¼ÓÆÂÔª£¨Ô¼1.07ÒÚÃÀÔª£©Éú³¤È˹¤ÖÇÄÜ¡£¡£¡£¡£¡£

¡ø ¹¤Òµ4.0Éú³¤Â·¾¶
³ýÁËÕþ¸®µÄÖ§³Ö£¬£¬£¬£¬£¬£¬£¬£¬ÑÇÖÞÆóÒµ¸üÆð¾¢Í»ÆÆÐÐÒµ±ÚÀݼÓËÙвúÆ·¿ª·¢¡£¡£¡£¡£¡£²î±ðÓÚÎ÷ŷͬÀàÆóÒµ£¬£¬£¬£¬£¬£¬£¬£¬ÖйúÁìÏÈÆóÒµ¼äµÄÏàÖú˾¿Õ¼û¹ß£¬£¬£¬£¬£¬£¬£¬£¬Ò»Ð©×ÅÃû¹æ·¶°üÀ¨£º°Ù¶ÈÓëСÃ×ÔÚÎïÁªÍøÓëÈ˹¤ÖÇÄÜÁìÓòÏàÖú¿ª·¢¸ü¶àÓ¦Óó¡¾°£»£»£»£»£»£»£»ÌÚѶÓ뾩¶«ÏàÖú½á¹¹µç×ÓÉÌÎñÉú̬Ȧ£»£»£»£»£»£»£»Ó¡¶Èϵͳ¼¯³ÉÉÌ×é³ÉAIͬÃË£¨ÈçOpenAI£©¡£¡£¡£¡£¡£Õ⸶ÓëËüÃǾªÈ˵ÄÓ°ÏìÁ¦£¬£¬£¬£¬£¬£¬£¬£¬Ò²Òâζ×ÅËüÃÇÓµÓпÉÓÃÓÚ¿ìËÙÍÆ¶¯Á¢ÒìµÄÊÖÒÕʵÁ¦ºÍ×ÊÔ´»ù´¡¡£¡£¡£¡£¡£
ÖйúÊÇÑÇÖÞÖÇÄÜ»¯×ªÐ͵ÄÖ÷ҪʵÁ¦¡£¡£¡£¡£¡£Õþ¸®ÔöÇ¿ÖÇÄÜÖÆÔì¶¥²ãÉè¼Æ£¬£¬£¬£¬£¬£¬£¬£¬¿ªÕ¹ÊÔµãÊ÷Ä£ºÍ±ê׼ϵͳ½¨É裻£»£»£»£»£»£»ÆóÒµ¼ÓËÙÊý×Ö»¯×ªÐÍ£¬£¬£¬£¬£¬£¬£¬£¬ÌáÉýϵͳ½â¾ö¼Æ»®ÄÜÁ¦¡£¡£¡£¡£¡£ÖйúÖÇÄÜÖÆÔìÈ¡µÃÏÔ×ÅЧ¹û£¬£¬£¬£¬£¬£¬£¬£¬½øÈë¸ßËٳɺã¾Ã¡£¡£¡£¡£¡£
ÖйúÖÇÄÜÖÆÔì½øÈë³Éºã¾ÃÖ÷ÒªÌåÏÖÔÚÈý·½Ã棺Ê×ÏÈ£¬£¬£¬£¬£¬£¬£¬£¬Öйú¹¤ÒµÆóÒµÊý×Ö»¯ÄÜÁ¦ËØÖÊÌáÉý£¬£¬£¬£¬£¬£¬£¬£¬ÎªÎ´À´ÖÆÔìϵͳµÄÆÊÎöÕ¹ÍûºÍ×Ô˳ӦµÓÚ¨»ù´¡¡£¡£¡£¡£¡£µÚ¶þ¡¢²ÆÎñÐ§Òæ·½Ã棬£¬£¬£¬£¬£¬£¬£¬ÖÇÄÜÖÆÔì¶ÔÆóÒµµÄÀûÈóТ˳ÂÊÏÔ×ÅÌáÉý¡£¡£¡£¡£¡£µÚÈý¡¢µä·¶Ó¦Ó÷½Ã棬£¬£¬£¬£¬£¬£¬£¬ÖйúÒѳÉΪ¹¤Òµ»úеÈ˵ÚÒ»ÏûºÄ´ó¹ú£¬£¬£¬£¬£¬£¬£¬£¬ÐèÇóÔöÌíÇ¿¾¢¡£¡£¡£¡£¡£
ÆóÒµÖÇÄÜ»¯µÄÁù´ó½×¶Î
ÆóÒµÊý×Ö»¯ÄÜÁ¦ËØÖÊÌåÏÖÔÚÆäʹÓÃÊý¾ÝÖ¸µ¼Éú²úÒÔ¼°ÏµÍ³×ÔÓÅ»¯µÄÄÜÁ¦¡£¡£¡£¡£¡£ÎÒÃÇ½è¼ø¹ú¼ÊÆÕ±éÈϿɵĹ¤Òµ4.0Éú³¤Â·¾¶£¬£¬£¬£¬£¬£¬£¬£¬½«ÆóÒµÖÇÄÜ»¯³ÉÊì¶È·ÖΪÁù¸ö½×¶Î£ºÅÌËã»ú»¯¡¢ÅþÁ¬¡¢¿ÉÊÓ¡¢Í¸Ã÷¡¢Õ¹ÍûºÍ×Ô˳Ӧ¡£¡£¡£¡£¡£
ÅÌËã»ú»¯
Æóҵͨ¹ýÅÌËã»ú»¯¸ßЧ´¦Öóͷ£Öظ´ÐÔÊÂÇ飬£¬£¬£¬£¬£¬£¬£¬²¢ÊµÏָ߾«¶È¡¢µÍ±¾Ç®ÖÆÔì¡£¡£¡£¡£¡£µ«²î±ðµÄÐÅÏ¢ÊÖÒÕϵͳÔÚÆóÒµÄÚ²¿×ÔÁ¦ÔË×÷£¬£¬£¬£¬£¬£¬£¬£¬Ðí¶à×°±¸²¢²»¾ß±¸Êý×Ö½Ó¿Ú¡£¡£¡£¡£¡£
ÅþÁ¬
Ï໥¹ØÁªµÄ»·½ÚÈ¡´ú¸÷×ÔΪÕþµÄÐÅÏ¢ÊÖÒÕ¡£¡£¡£¡£¡£²Ù×÷ÊÖÒÕ£¨OT£©ÏµÍ³µÄ¸÷²¿·Ö ʵÏÖÁËÁ¬Í¨ÐԺͻ¥²Ù×÷ÐÔ£¬£¬£¬£¬£¬£¬£¬£¬¿ÉÊÇÒÀ¾ÉδÄִܵïIT²ãÃæºÍOT²ãÃæµÄÍêÈ«ÕûºÏ¡£¡£¡£¡£¡£
¿ÉÊÓ
ÏàʶÕýÔÚ±¬·¢Ê²Ã´£¬£¬£¬£¬£¬£¬£¬£¬Í¨¹ýÏÖ³¡×ÜÏߺʹ«¸ÐÆ÷µÈÎïÁªÍøÊÖÒÕ£¬£¬£¬£¬£¬£¬£¬£¬ÆóÒµ²¶»ñ´ó×ÚµÄʵʱÊý¾Ý£¬£¬£¬£¬£¬£¬£¬£¬½¨ÉèÆðÆóÒµµÄ“Êý×ÖÂÏÉú”£¬£¬£¬£¬£¬£¬£¬£¬´Ó¶ø¸Ä±äÒÔǰ»ùÓÚÈ˹¤ÂÄÀúµÄ¾öÒé·½·¨£¬£¬£¬£¬£¬£¬£¬£¬×ªÎª»ùÓÚÊý×Ö¾ÙÐоöÒé¡£¡£¡£¡£¡£
͸Ã÷
ÏàʶÊÂÎñ±¬·¢µÄÔµ¹ÊÔÓÉ£¬£¬£¬£¬£¬£¬£¬£¬²¢Í¨¹ý»ù´¡Ôµ¹ÊÔÓÉÆÊÎöÌìÉúÊìϤ¡£¡£¡£¡£¡£
Õ¹Íû
½«Êý×ÖÂÏÉúͶÉ䵽δÀ´£¬£¬£¬£¬£¬£¬£¬£¬Ä£Äâ²î±ðµÄÇé¾°¶ÔδÀ´Éú³¤¾ÙÐÐÕ¹Íû£¬£¬£¬£¬£¬£¬£¬£¬²¢ÊÊʱ×ö³ö¾öæÅºÍ½ÓÄÉÊʵ±²½·¥¡£¡£¡£¡£¡£
×Ô˳Ӧ
Õ¹ÍûÄÜÁ¦Ö»ÊÇ×Ô¶¯»¯ÐÐΪºÍ¾öÒéµÄ»ù´¡ÒªÇ󣬣¬£¬£¬£¬£¬£¬£¬¶øÒ»Á¬µÄ×Ô˳ӦÔòʹÆóҵʵÏÖ×ÔÖ÷ÏìÓ¦£¬£¬£¬£¬£¬£¬£¬£¬ÒÔ±ãÆä¾¡¿ì˳Ӧת±äµÄı»®ÇéÐΡ£¡£¡£¡£¡£
Ëæ×ÅÖйúÁ½»¯ÈںϺ͹¤ÒµÎïÁªÍø½¨ÉèµÈ¶àÏîÐж¯Íƽø£¬£¬£¬£¬£¬£¬£¬£¬ÖÆÔìÐÍÆóÒµÊý×Ö»¯ÄÜÁ¦ËØÖÊÏÔÖøÌáÉý£¬£¬£¬£¬£¬£¬£¬£¬´ó²¿·ÖÆóÒµÕýÖÂÁ¦ÓÚÊý¾Ý×ÝÏò¼¯³É¡£¡£¡£¡£¡£µÂÇÚµ÷ÑÐЧ¹ûÏÔʾ£¬£¬£¬£¬£¬£¬£¬£¬81%µÄÊÜ·ÃÆóÒµÒÑÍê³ÉÅÌËã»ú»¯½×¶Î£¬£¬£¬£¬£¬£¬£¬£¬ÆäÖÐ41% ´¦ÓÚÅþÁ¬½×¶Î£¬£¬£¬£¬£¬£¬£¬£¬28%´¦ÓÚ¿ÉÊӽ׶Σ¬£¬£¬£¬£¬£¬£¬£¬9%´¦ÓÚ͸Ã÷½×¶Î£¬£¬£¬£¬£¬£¬£¬£¬¶øÕ¹ÍûºÍ×Ô˳Ӧ½×¶ÎµÄÆóÒµ¸÷×ÔÕ¼2%¡£¡£¡£¡£¡£

¡ø ÊÜ·ÃÆóÒµËù´¦½×¶Î£¨»ùÓÚÆóÒµ×ÔÎÒÆÀ¹À£©
ÖÇÄÜÖÆÔìÀûÈóТ˳ÏÔÖøÌáÉýÏò¹¤Òµ4.0½ø½×ÎªÖÆÔìÆóÒµ´øÀ´ÕæÊµ¿É¼ûµÄÐ§Òæ¡£¡£¡£¡£¡£2013ÄêµÂÇÚÔøµ÷ÑÐÌìÏÂ200¼ÒÖÆÔìÐÍÆóÒµ£¬£¬£¬£¬£¬£¬£¬£¬Ð§¹ûÏÔʾÖйúÆóÒµÖÇÄÜÖÆ Ôì´¦ÔÚ³õ¼¶½×¶Î£¬£¬£¬£¬£¬£¬£¬£¬ÇÒÀûÈó΢±¡¡£¡£¡£¡£¡£¾ÓÉÎåÄêµÄ¿ìËÙÉú³¤£¬£¬£¬£¬£¬£¬£¬£¬ÖÇÄÜÖÆÔì²úÆ·ºÍЧÀ͵ÄÓ¯ÀûÄÜÁ¦ÏÔÖøÌáÉý¡£¡£¡£¡£¡£
2013ÄêÖÇÄÜÖÆÔìΪÆóÒµ´øÀ´µÄÀûÈó²¢²»ÏÔ×Å£¬£¬£¬£¬£¬£¬£¬£¬55%µÄÊÜ·ÃÆóÒµÆäÖÇÄÜÖÆÔì²úÆ·ºÍЧÀ;»ÀûÈóТ˳ÂÊ´¦ÓÚ0-10%µÄÇø¼ä£¬£¬£¬£¬£¬£¬£¬£¬¶ø2017Ä꣬£¬£¬£¬£¬£¬£¬£¬½öÓÐ11%µÄÊÜ·ÃÆóÒµ´¦ÓÚÕâ¸öÇø¼ä£¬£¬£¬£¬£¬£¬£¬£¬¶ø41%µÄÆóÒµÆäÖÇÄÜÖÆÔìÀûÈóТ˳ÂÊÔÚ11-30%Ö®¼ä¡£¡£¡£¡£¡£ÀûÈóТ˳ÂÊÁè¼Ý50%µÄÆóÒµ£¬£¬£¬£¬£¬£¬£¬£¬ÓÉ2013ÄêÊÜ·ÃÆóÒµÕ¼±È14%ÌáÉýµ½2017ÄêµÄ33%¡£¡£¡£¡£¡£ÖÇÄÜÖÆÔìÀûÈóТ˳ÂÊÏÔ×ÅÌáÉý£¬£¬£¬£¬£¬£¬£¬£¬ÀûÈóȪԴ°üÀ¨Éú²úÀú³ÌÖÐЧÂʵÄÌáÉýºÍ²úƷЧÀͼÛÖµµÄÌáÉý¡£¡£¡£¡£¡£

¡ø ÖÇÄÜÖÆÔì²úÆ·ºÍЧÀÍÀûÈóТ˳ÂÊÏÔÖøÌáÉý
Öйú»»µÀ³¬³µµÄÁ½´óµ×ÅÆ
ÖйúÒÑÒ»Á¬ÁùÄêΪ¹¤Òµ»úеÈ˵ÚÒ»ÏûºÄ´ó¹ú¡£¡£¡£¡£¡£IFRÊý¾ÝÏÔʾ£¬£¬£¬£¬£¬£¬£¬£¬Öйú¹¤Òµ»úеÈËÊг¡¹æÄ£ÔÚ2017ÄêΪ42ÒÚÃÀÔª£¬£¬£¬£¬£¬£¬£¬£¬È«ÇòÕ¼±È27%£¬£¬£¬£¬£¬£¬£¬£¬ 2020Ä꽫À©´óµ½59ÒÚÃÀÔª¡£¡£¡£¡£¡£2018-2020Ä꺣ÄÚ»úеÈËÏúÁ¿½«»®·ÖΪ16¡¢19.5¡¢23.8Íǫ̀£¬£¬£¬£¬£¬£¬£¬£¬Î´À´3ÄêCAGRµÖ´ï22%¡£¡£¡£¡£¡£Æû³µ¡¢¸ß¶Ë×°±¸ÖÆÔìºÍµç×ÓµçÆ÷ÐÐÒµÒÀȻΪ¹¤Òµ»úеÈ˵ÄÖ÷ÒªÓû§¡£¡£¡£¡£¡£
ÖйúÓÐÄÄÐ©ÆæÒìÓÅÊÆ£¿£¿£¿£¿£¿£¿
Ê×ÏÈÊÇÊý¾ÝÁ¿¡£¡£¡£¡£¡£Ä¿½ñÈ˹¤ÖÇÄÜÈȳ±±³ºóµÄ»úеѧϰÊÖÒÕ¶ÔÊý¾Ý¼«ÆäÒÀÀµ¡£¡£¡£¡£¡£Ê¶±ðÈËÁ³¡¢·ÒëÓïÑÔ ºÍÊÔÑéÎÞÈ˼ÝÊ»Æû³µÐèÒª´ó×ڵēѵÁ·Êý¾Ý”¡£¡£¡£¡£¡£ÓÉÓÚÖйúµÄÉú³ÝÊýÄ¿ºÍ×°±¸ÊýÄ¿ÖØ´ó£¬£¬£¬£¬£¬£¬£¬£¬ÖйúÆóÒµÔÚ»ñÈ¡Êý¾Ý·½Ãæ¾ßÓÐ×ÔÈ»µÄÓÅÊÆ¡£¡£¡£¡£¡£µÚ¶þ£¬£¬£¬£¬£¬£¬£¬£¬ÖйúÖÆÔìÒµÆóÒµÓ²¼þ×°±¸ºÍ³§·¿Ïà¶ÔÎ÷Å·ÆóÒµÆÕ±é½ÏУ¬£¬£¬£¬£¬£¬£¬£¬½ÏÁ¿ÈÝÒ×ʵÏÖ×°±¸ÅþÁ¬ºÍ³§·¿Ë¢Ð¡£¡£¡£¡£¡£

¡ø È«ÇòÖ÷ÒªÊг¡¹¤Òµ»úеÈËÏúÁ¿
ÔõÑù°²ÅÅÖÇÄÜÖÆÔì
µÂÇÚÊӲ췢Ã÷£¬£¬£¬£¬£¬£¬£¬£¬Öйú¹¤ÒµÆóÒµÖÇÄÜÖÆÔìÎå´ó°²ÅÅÖØµãÒÀ´ÎΪ£ºÊý×Ö»¯¹¤³§£¨63%£©¡¢×°±¸¼°Óû§¼ÛÖµÉîÍÚ£¨62%£©¡¢¹¤ÒµÎïÁªÍø£¨48%£©¡¢Öع¹ÉÌҵģʽ£¨36%£©ÒÔ¼°È˹¤ÖÇÄÜ£¨21%£©¡£¡£¡£¡£¡£

¡ø ÊÜ·ÃÆóÒµËù¹Ø×¢µÄÊÖÒÕ
¹¤³§Êý×Ö»¯
ÖÇÄÜÖÆÔìÊÇÒÔÖÆÔì»·½ÚµÄÖÇÄÜ»¯Îª½¹µã£¬£¬£¬£¬£¬£¬£¬£¬ÒԶ˵½¶ËÊý¾ÝÁ÷Ϊ»ù´¡£¡£¡£¡£¡£¬£¬£¬£¬£¬£¬£¬£¬ÒÔÊý×Ö×÷Ϊ½¹µãÇý¶¯Á¦£¬£¬£¬£¬£¬£¬£¬£¬Òò´ËÊý×Ö»¯¹¤³§±»ÆóÒµÁÐΪÖÇÄÜÖÆÔì°²ÅŵÄÖ÷ҪʹÃü¡£¡£¡£¡£¡£ÏÖÔÚÆóÒµÊý×Ö»¯¹¤³§°²ÅÅÒÔÂòͨÉú²úµ½Ö´ÐеÄÊý¾ÝÁ÷ΪÖ÷ҪʹÃü£¬£¬£¬£¬£¬£¬£¬£¬¶ø²úÆ·Êý¾ÝÁ÷ºÍ¹©Ó¦Á´Êý¾ÝÁ÷ÌáÉý¿Õ¼ä´ó¡£¡£¡£¡£¡£
Êý×Ö»¯¹¤³§Í¨¹ýÐÂÒ»´úÐÅÏ¢ÊÖÒÕ£¬£¬£¬£¬£¬£¬£¬£¬ÊµÏÖ ´ÓÉè¼Æ¡¢Éú²ú¡¢ÎïÁ÷ºÍЧÀ͵ȸ÷¸ö»·½ÚµÄÊý¾Ý¹´Í¨£¬£¬£¬£¬£¬£¬£¬£¬¼ÓËÙ¾öÒ飬£¬£¬£¬£¬£¬£¬£¬Ìá¸ß׼ȷÐÔ¡£¡£¡£¡£¡£Ö»ÓÐÂòͨÊý¾ÝÁ÷²Å»ªÊµÏÖ»ùÓÚʵʱÊý¾Ýת±ä£¬£¬£¬£¬£¬£¬£¬£¬¶ÔÉú²úÀú³Ì¾ÙÐÐÆÊÎöºÍÓÅ»¯´¦Öóͷ££¬£¬£¬£¬£¬£¬£¬£¬½ø¶øÊµÏÖÓªÒµÁ÷³Ì¡¢¹¤ÒÕÁ÷³ÌºÍ×ʽðÁ÷³ÌµÄÐͬ£¬£¬£¬£¬£¬£¬£¬£¬ÒÔ¼°Éú²ú×ÊÔ´£¨ÖÊÁÏ¡¢ÄÜÔ´µÈ£©ÔÚÆóÒµÄÚ²¿¼°ÆóÒµÖ®¼äµÄ¶¯Ì¬ÉèÖᣡ£¡£¡£¡£ÂòͨÊý¾ÝÁ÷Ò²Êǹ¤³§½¨Éè“Êý×ÖÂÏÉú”µÄÌõ¼þ£¬£¬£¬£¬£¬£¬£¬£¬Êý×ÖÂÏÉú²»µ«Ö¸²úÆ·µÄÊý×Ö»¯£¬£¬£¬£¬£¬£¬£¬£¬Ò²°üÀ¨¹¤³§×Ô¼ººÍ¹¤ÒÕÁ÷³Ì¼°×°±¸µÄÊý×Ö»¯£¬£¬£¬£¬£¬£¬£¬£¬´Ó¶øÊµÏÖÖÜȫ׷ËÝ¡¢ÎïÀíÓëÐéÄâË«Ïò¹²ÏíºÍ½»»¥ÐÅÏ¢¡£¡£¡£¡£¡£
ÂòͨÊý¾ÝÁ÷Ö÷Òª°üÀ¨ÈýÀàÊý¾ÝµÄÁ¬Í¨£¬£¬£¬£¬£¬£¬£¬£¬¼´Éú²úÁ÷³ÌÊý¾Ý¡¢²úÆ·Êý¾ÝÒÔ¼°¹©Ó¦Á´Êý¾Ý¡£¡£¡£¡£¡£
Éú²úÁ÷³ÌÊý¾Ý
ÂòͨÉú²úÁ÷³ÌÊý¾Ý³ýÁË´ÓÉú²úÍýÏëµ½ Ö´ÐеÄÊý¾ÝÁ÷(ÈçERPµ½MES)£¬£¬£¬£¬£¬£¬£¬£¬ »¹°üÀ¨MESÓë¿ØÖÆ×°±¸ºÍ¼àÊÓ×°±¸Ö®¼äµÄÊý¾ÝÁ÷£¬£¬£¬£¬£¬£¬£¬£¬ÏÖ³¡×°±¸Óë¿ØÖÆ×°±¸Ö®¼äµÄÊý¾ÝÁ÷£¬£¬£¬£¬£¬£¬£¬£¬ÒÔ¼°MESÓëÏÖ³¡×°±¸Ö®¼äµÄÊý¾ÝÁ÷µÈ¡£¡£¡£¡£¡£

¡ø Éú²úÊý¾ÝÁ÷Ö÷ÒªÀàÐÍ
²úÆ·Êý¾ÝÁ÷
Âòͨ²úÆ·Êý¾ÝÁ÷Ö÷ÒªÌåÏÖÔÚ²úÆ·È«Éú ÃüÖÜÆÚÊý×ÖÒ»Ì廯ºÍ²úÆ·È«ÉúÃüÖÜÆÚ¿É×·ËÝ¡£¡£¡£¡£¡£²úÆ·È«ÉúÃüÖÜÆÚÊý×ÖÒ»Ì廯ÒÔËõ¶ÌÑз¢ÖÜÆÚΪ½¹µã£¬£¬£¬£¬£¬£¬£¬£¬Ö÷ÒªÓ¦ÓûùÓÚÄ£×Ó½ç˵£¨MBD£©ÊÖÒÕ¾ÙÐвúÆ·Ñз¢¡¢½¨Éè ²úÆ·È«ÉúÃüÖÜÆÚÖÎÀíϵͳ(PLM)µÈ¡£¡£¡£¡£¡£
Ñз¢ÊÇÊý×Ö»¯¹¤³§“Êý¾ÝÁ´Ìõ”µÄÆðµã£¬£¬£¬£¬£¬£¬£¬£¬ Ñз¢»·½Ú±¬·¢µÄÊý¾Ý½«ÔÚ¹¤³§µÄ¸÷¸öϵͳ¼äʵʱת´ï£¬£¬£¬£¬£¬£¬£¬£¬Êý¾ÝµÄͬ²½¸üÐÂ×èÖ¹Á˹ŰåÖÆÔìÆóÒµ¾³£·ºÆðµÄÓÉÓÚÏàͬ²»³©±¬·¢µÄ¹ýʧ£¬£¬£¬£¬£¬£¬£¬£¬Ò²Ê¹µÃ¹¤³§µÄЧÂÊ´ó´óÌáÉý£¬£¬£¬£¬£¬£¬£¬£¬Ëõ¶Ì²úÆ·ÑÐÖÆÖÜÆÚ¡£¡£¡£¡£¡£²úÆ·È«ÉúÃüÖÜÆÚ¿É×·ËÝÒÔÌáÉý²úÆ·ÖÊÁ¿¹Ü¿ØÎª½¹µã¡£¡£¡£¡£¡£
Ö÷ÒªÓ¦ÓÃÊÇÈòúÆ·ÔÚÈ«ÉúÃüÖÜÆÚ¾ßÓÐΨһ±êʶ£¬£¬£¬£¬£¬£¬£¬£¬Ó¦Óô«¸ÐÆ÷¡¢ÖÇÄÜÒÇÆ÷ÒÇ±í¡¢¹¤¿ØÏµÍ³µÈ×Ô¶¯ÊÕÂÞÖÊÁ¿ÖÎÀíËùÐèÒªÊý¾Ý£¬£¬£¬£¬£¬£¬£¬£¬Í¨¹ýMESϵͳ¿ªÕ¹ÔÚÏßÖÊÁ¿¼ì²âºÍÔ¤¾¯µÈ¡£¡£¡£¡£¡£
¹©Ó¦Á´Êý¾ÝÁ÷
Âòͨ¹©Ó¦Á´Êý¾ÝÁ÷Ö÷ÒªÌåÏÖÔÚ¹©Ó¦Á´ÉÏÏÂÓÎÐͬÓÅ»¯£¬£¬£¬£¬£¬£¬£¬£¬ÊµÏÖÍøÂçÐÍ¬ÖÆÔì¡£¡£¡£¡£¡£Ö÷ÒªÓ¦ÓÃÊǽ¨Éè¿çÆóÒµÖÆÔì×ÊÔ´Ðͬƽ̨£¬£¬£¬£¬£¬£¬£¬£¬ÊµÏÖÆóÒµ¼äÑз¢¡¢ÖÎÀíºÍЧÀÍϵͳ µÄ¼¯³ÉºÍ¶Ô½Ó£¬£¬£¬£¬£¬£¬£¬£¬Îª½ÓÈëÆóÒµÌṩÑз¢Éè¼Æ¡¢ÔËÓªÖÎÀí¡¢Êý¾ÝÆÊÎö¡¢ÖªÊ¶ÖÎÀí¡¢ÐÅÏ¢Çå¾²µÈЧÀÍ£¬£¬£¬£¬£¬£¬£¬£¬¿ªÕ¹ÖÆÔìЧÀͺÍ×ÊÔ´µÄ¶¯Ì¬ÆÊÎöºÍÈáÐÔÉèÖᣡ£¡£¡£¡£
µÂÇÚµ÷ÑÐЧ¹ûÏÔʾ£¬£¬£¬£¬£¬£¬£¬£¬ÏÖÔÚÆóÒµÖÂÁ¦ÓÚÂòͨ´ÓERPµ½MESÒÔÖÂÏÖ³¡×°±¸µÄÊý¾ÝÁ÷£¬£¬£¬£¬£¬£¬£¬£¬µ«ÕâÒ²½öÊÇ´ÓÉú²úµ½Ö´ÐеÄÂòͨ£¬£¬£¬£¬£¬£¬£¬£¬Î´À´ »¹Ð轫²úÆ·Êý¾Ý¡¢¹©Ó¦Á´Êý¾Ý´®Áª¡£¡£¡£¡£¡£ÎÒÃǽ«Éú²úÊý¾ÝÁ÷·ÖΪÁ½¸ö»·½Ú£ºÒ»¡¢ÂòͨÉú²úÍýÏëÓëÖ´ÐÐϵͳµÄÊý¾ÝÁ÷£»£»£»£»£»£»£»¶þ¡¢Ö´ÐÐÓë¼à¿ØºÍÏÖ³¡×°±¸µÄÊý¾ÝÁ÷¡£¡£¡£¡£¡£
Ч¹ûÏÔʾ£¬£¬£¬£¬£¬£¬£¬£¬ 83%µÄÊÜ·ÃÆóÒµÌåÏÖÒÑÂòͨERPºÍMESµÄÊý¾ÝÁ÷Âòͨ¡£¡£¡£¡£¡£62%µÄÆóÒµ¼ÌÐøÏò ÏÂÂòͨMESµ½ÏÖ³¡×°±¸µÄÊý¾ÝÁ÷¡£¡£¡£¡£¡£µ«½öÓÐ47%µÄÆóÒµÂòͨÁ˲úÆ·Êý¾ÝÁ÷£¬£¬£¬£¬£¬£¬£¬£¬44%µÄÆóÒµÂòͨ¹©Ó¦Á´Êý¾ÝÁ÷¡£¡£¡£¡£¡£²¢ÇÒ˼Á¿µ½ÎÒÃÇÊÓ²ìµÄÆóÒµ¾ùΪ×ÊÖʽϺÃÇÒΪÖеÈÒÔÉϹæÄ££¬£¬£¬£¬£¬£¬£¬£¬ÕâһϵÁбÈÂÊÏÔÈ»¸ßÓÚÖйúÕûÌ寽¾ùˮƽ¡£¡£¡£¡£¡£

´ÓÐÐÒµ½Ç¶ÈÀ´¿´£¬£¬£¬£¬£¬£¬£¬£¬º½¿Õº½ÌìÁìÓòËùÓÐÊÜ·ÃÆóÒµÒѾÂòͨ´ÓÉú²úÍýÏëµ½Ö´ÐеÄÊý¾Ý£¬£¬£¬£¬£¬£¬£¬£¬µ«´ÓÉú²úÖ´Ðе½ÏÖ³¡×°±¸¡¢²úÆ·ÒÔ¼°¹©Ó¦Á´µÄÊý¾ÝÁ´ÌõÁ¬Í¨Ïà¶ÔÖͺ󣬣¬£¬£¬£¬£¬£¬£¬ÌáÉý¿Õ¼ä´ó¡£¡£¡£¡£¡£µç×Ó×é¼þ¼°µçÆ÷ÖÆÔìÐÐÒµ²úÆ·Êý¾ÝÁ÷ ºÍ¹©Ó¦Á´Êý¾ÝÁ÷Á¬Í¨ÇéÐθßÓÚÆäËûÐÐÒµ£¬£¬£¬£¬£¬£¬£¬£¬Êý×Ö»¯¹¤³§ÕûÌåˮƽ½Ï¸ß¡£¡£¡£¡£¡£²úÆ·ÖÊÁ¿¿ÉνÊÇÖÆÒ©ÐÐÒµµÄÉúÃü£¬£¬£¬£¬£¬£¬£¬£¬¶øÂòͨ²úÆ·Êý¾ÝÁ÷µÄÖÆÒ©ÆóÒµ½öÕ¼33%£¬£¬£¬£¬£¬£¬£¬£¬ÐÐÒµÐèҪǿ»¯²úÆ·È«ÉúÃüÖÜÆÚ¿É×·ËÝ£¬£¬£¬£¬£¬£¬£¬£¬ÌáÉý²úÆ·ÖÊÁ¿¹Ü¿ØÄÜÁ¦¡£¡£¡£¡£¡£Æû³µ¼°Æû³µÁ㲿¼þÒÔ¼°¸ß¶Ë×°±¸ÖÆÔì¶¼ÔÚ²úÆ·Êý¾ÝÁ÷·½ÃæÁìÏÈ£¨¼ûÏÂͼ£©¡£¡£¡£¡£¡£

¡ø ÊÜ·ÃÆóÒµÊý¾ÝÁ¬Í¨ÇéÐΣ¨°´ÐÐÒµ£©
Âòͨ“´ÎÔª±Ú”
δÀ´Êý×ÖÌìϺÍÏÖʵÌìÏ»áÊÇÒ»ÌåÁ½Ã棬£¬£¬£¬£¬£¬£¬£¬ÂòͨÊý¾ÝÁ÷Ò²ÊÇÊý×ÖÂÏÉú£¨digital twin£©²Ù×÷µÄ»ù´¡¡£¡£¡£¡£¡£µÂÇÚÒÔΪÊý×ÖÂÏÉúÊÇÎïÀíʵÌå»òÁ÷³ÌµÄ׼ʵʱÊý×Ö»¯¾µÏñ£¬£¬£¬£¬£¬£¬£¬£¬ÓÐÖúÓÚÆóÒµ¼¨Ð§ÌáÉý¡£¡£¡£¡£¡£Êý×ÖÂÏÉúÍùÍù°üÀ¨“Êý×Ö²úÆ·ÂÏÉú”¡¢“Éú²ú¹¤ÒÕÁ÷³ÌÊý×ÖÂÏÉú”ºÍ“×°±¸Êý×ÖÂÏÉú”²î±ð²ãÃæµ«¿ÉÒԸ߶ȼ¯ÖÐͳһµÄÊý¾ÝÄ£×Ó¡£¡£¡£¡£¡£
Êý×Ö²úÆ·ÂÏÉúÁìÓò£¬£¬£¬£¬£¬£¬£¬£¬ÌØË¹À¹«Ë¾ÎªÆäÉú²úºÍÏúÊÛµÄÿһÁ¾µç¶¯Æû³µ¶¼½¨Éè Êý×ÖÂÏÉúÄ£×Ó£¬£¬£¬£¬£¬£¬£¬£¬Ïà¶ÔÓ¦µÄÄ£×ÓÊý¾Ý¶¼ÉúÑÄÔÚ¹«Ë¾Êý¾Ý¿â¡£¡£¡£¡£¡£Ã¿Á¾µç¶¯³µÌìÌì ±¨¸æÆäÒ»Ñùƽ³£ÂÄÀú£¬£¬£¬£¬£¬£¬£¬£¬²¢Í¨¹ýÊý×ÖÂÏÉúµÄÄ£Äâ³ÌÐòʹÓÃÕâЩÊý¾ÝÀ´·¢Ã÷¿ÉÄÜµÄ Òì³£ÇéÐβ¢Ìṩ¾ÀÕý²½·¥¡£¡£¡£¡£¡£
ͨ¹ýÊý×ÖÂÏÉúÄ£Ä⣬£¬£¬£¬£¬£¬£¬£¬ÌØË¹ÀÌìÌì¿É»ñµÃÏ൱ÓÚ 160ÍòÓ¢ÀïµÄ¼ÝÊ»ÌåÑ飬£¬£¬£¬£¬£¬£¬£¬²¢ÔÚÒ»Ö±µÄѧϰÀú³ÌÖз´Ïì¸øÃ¿Á¾³µ¡£¡£¡£¡£¡£Éú²úÁ÷³ÌÊý ×ÖÂÏÉúÁìÓò£¬£¬£¬£¬£¬£¬£¬£¬Ò»Ð©Ðá¾õÃôÈñµÄ¹¤³§¼°Éú²úÏß×îÏÈÒýÈëÊý×ÖÂÏÉú£¬£¬£¬£¬£¬£¬£¬£¬ÔÚÖÆ×÷Ö® ǰ£¬£¬£¬£¬£¬£¬£¬£¬¶Ô¹¤³§¾ÙÐзÂÕæºÍÄ£Ä⣬£¬£¬£¬£¬£¬£¬£¬ÐéÄâ³öÖÆ×÷¹¤³§µÄ×î¼ÑÁ÷³Ì£¬£¬£¬£¬£¬£¬£¬£¬ÔÙ½«ÕæÊµ²ÎÊý ´«¸øÏÖʵµÄ¹¤³§½¨É裬£¬£¬£¬£¬£¬£¬£¬ÓÐÓÃïÔÌÎó²îºÍΣº¦¡£¡£¡£¡£¡£´ý³§·¿ºÍÉú²úÏß½¨³ÉÖ®ºó£¬£¬£¬£¬£¬£¬£¬£¬Ò»Ñùƽ³£µÄÔËÐкÍά»¤Í¨¹ýÊý×ÖÂÏÉú¾ÙÐн»»¥£¬£¬£¬£¬£¬£¬£¬£¬Äܹ»Ñ¸ËÙÕÒ³öÎÊÌâËùÔÚ£¬£¬£¬£¬£¬£¬£¬£¬Ìá¸ßÊÂÇéЧÂÊ¡£¡£¡£¡£¡£
Gartner¶ÔÃÀ¹ú¡¢µÂ¹ú¡¢ÖйúÓëÈÕ±¾µÄ202λÆóÒµµÄÊӲ췢Ã÷£¬£¬£¬£¬£¬£¬£¬£¬µ½2020Ä꣬£¬£¬£¬£¬£¬£¬£¬ÖÁÉÙ50%ÄêÊÕÈëÁè¼Ý50ÒÚÃÀÔªµÄÖÆÔìÉ̽«ÎªÆä²úÆ·»ò×ʲúÆô¶¯ÖÁÉÙÒ»ÏîÊý×ÖÂÏÉúÏîÄ¿£¬£¬£¬£¬£¬£¬£¬£¬½ìʱ¼ÓÈëʹÓÃÊý×ÖÂÏÍâÐÐÒյįóÒµÊýÄ¿½«ÔöÌí3±¶¡£¡£¡£¡£¡£
Ô¤¼ÆÔÚÒÔºóÊýÄêʱ¼ä£¬£¬£¬£¬£¬£¬£¬£¬½«ÓÐÊýÒÔÒڼƵÄÓû§Ê¹ÓÃÊý×ÖÂÏÉú²Ù×÷£¬£¬£¬£¬£¬£¬£¬£¬Ëü½«±»ÆóÒµÓÃÓÚÍýÏë×°±¸ ЧÀÍ¡¢Éú²úÏß²Ù×÷¡¢Õ¹Íû×°±¸¹ÊÕÏ¡¢Ìá¸ß²Ù×÷ЧÂÊ¡¢¼ÓËÙвúÆ·¿ª·¢µÈ¡£¡£¡£¡£¡£ÔÚδÀ´£¬£¬£¬£¬£¬£¬£¬£¬ÕâÏîÊÖÒÕÓÐÍûÓ빤ҵÉú²ú³¹µ×Èںϣ¬£¬£¬£¬£¬£¬£¬£¬Íƶ¯ÖÇÄܹ¤Òµ½øÈëн׶Ρ£¡£¡£¡£¡£
ÔõÑù½¨ÉèÊý×ÖÂÏÉú£¿£¿£¿£¿£¿£¿µÂÇÚÒÔΪÊý×ÖÂÏÉúµÄ½¨Éè°üÀ¨Á½¸öÖ÷Òª¹Ø×¢ÁìÓò£ºÉè¼ÆÊý×ÖÂÏÉúµÄÁ÷³ÌºÍ²úÆ·ÉúÃüÖÜÆÚµÄÊý¾ÝÒªÇó—— ´Ó×ʲúµÄÉè¼Æµ½×ʲúÔÚÕæÊµÌìÏÂÖеÄÏÖ³¡Ê¹ÓúÍά»¤£»£»£»£»£»£»£»½¨ÉèʹÄÜÊÖÒÕ£¬£¬£¬£¬£¬£¬£¬£¬ÕûºÏÕæÊµ×ʲú¼°ÆäÊý×ÖÂÏÉú£¬£¬£¬£¬£¬£¬£¬£¬Ê¹´«¸ÐÆ÷Êý¾ÝÓëÆóÒµ½¹µãϵͳÖеÄÔËÓªºÍÉúÒâÐÅϢʵÏÖʵʱÁ÷¶¯¡£¡£¡£¡£¡£
ÉîÍÚ×°±¸ºÍÓû§¼ÛÖµ
ÖÆÔìÐÍÆóÒµÃæÁÙÓú·¢Ç¿ÁÒµÄÊг¡¾ºÕùºÍÈÕÒæÍ¸Ã÷µÄ²úÆ·¶¨¼Û£¬£¬£¬£¬£¬£¬£¬£¬²»µÃ²»Ñ°ÕÒÐ嵀 ¼ÛֵȪԴ¡£¡£¡£¡£¡£µÂÇÚÖÇÄÜÖÆÔìµ÷ÑÐЧ¹ûÏÔʾ£¬£¬£¬£¬£¬£¬£¬£¬×°±¸ºÍÓû§¼ÛÖµÉî¶ÈÍÚ¾òÊÇÆóÒµÖÇÄÜÖÆÔì°²ÅŵڶþÖØµãÁìÓò¡£¡£¡£¡£¡£62%µÄÊÜ·Ã ÆóÒµÕýÆð¾¢°²ÅÅ×°±¸ºÍÓû§¼ÛÖµÉî¶ÈÍÚ¾ò£¬£¬£¬£¬£¬£¬£¬£¬ÆäÖÐ41%µÄÆóÒµ×Å֨װ±¸¼ÛÖµÍÚ¾ò£¬£¬£¬£¬£¬£¬£¬£¬21%µÄÆóÒµ×ÅÖØÓû§¼ÛÖµÍÚ¾ò¡£¡£¡£¡£¡£
Î§ÈÆ×°±¸¾ÙÐмÛÖµÍÚ¾ò¿ÉÒÔ˵ÊÇÖÆÔìÐÍÆóÒµµÄÌìÐÔ¡£¡£¡£¡£¡£ÈçÔÚÑз¢Éè¼Æ½×¶Î£¬£¬£¬£¬£¬£¬£¬£¬Ç¶ÈëÐÂÊÖÒÕ£¬£¬£¬£¬£¬£¬£¬£¬Éú²ú¸üÖÇÄÜ»ò¸ü¶àÑù»¯µÄ²úÆ·£»£»£»£»£»£»£»ÔÚÏúÊ۽׶Σ¬£¬£¬£¬£¬£¬£¬£¬Ìṩװ±¸Ïà¹Ø½ðÈÚЧÀÍ£»£»£»£»£»£»£»ÔÚÊÛºó½×¶Î£¬£¬£¬£¬£¬£¬£¬£¬¶Ô³ö³§×°±¸ºÍ²úÆ·¾ÙÐÐʵʱÊý¾ÝÊÕÂÞºÍ¼à¿Ø£¬£¬£¬£¬£¬£¬£¬£¬²¢¾ÙÐÐÐÔÄÜÆÊÎö¡¢Õ¹ÍûÐÔά»¤µÈ£¬£¬£¬£¬£¬£¬£¬£¬¼ÈÌáÉýÇå¾²ÐÔ£¬£¬£¬£¬£¬£¬£¬£¬Ò²ÎªÆóÒµ´´Á¢¸ü¶àЧÀÍʱ»ú¡£¡£¡£¡£¡£
ËäÈ»Æð²½½ÏÍí£¬£¬£¬£¬£¬£¬£¬£¬ÖÆÔìÐÍÆóÒµÒ²ÔÚ̽Ë÷ºÍʵÑé¶ÔÓû§¼ÛÖµ¾ÙÐÐÉî¶ÈÍÚ¾ò£¬£¬£¬£¬£¬£¬£¬£¬ÆäÖÐÒÔC2M (customer-to-manufactory£¬£¬£¬£¬£¬£¬£¬£¬¿Í»§µ½ÖÆÔì)×îÊÜÖõÄ¿¡£¡£¡£¡£¡£C2MÌåÏÖÁ˶¨ÖÆ»¯Éú²úµÄÌØÕ÷£¬£¬£¬£¬£¬£¬£¬£¬Ê¹ÖÆÔìÉÌÖ±½ÓÃæÁÙÓû§£¬£¬£¬£¬£¬£¬£¬£¬ÒÔÖª×ãÓû§¸öÐÔ»¯ÐèÇ󣻣»£»£»£»£»£»Í¬Ê±Í¨¹ýïÔÌÖÐÐÄ»·½Ú½µµÍ±¾Ç®¡¢ÌáÉýЧÂÊ¡£¡£¡£¡£¡£
Àý×Ó£ººìÁ켯ÍÅͨ¹ý´òÔìC2MµçÉÌÆ½Ì¨¡¢ÈáÐÔ¹© Ó¦ÄÜÁ¦ºÍ´óÊý¾ÝÄÜÁ¦ÊµÏÖÁË´ó¹æÄ£¶¨ÖÆ »¯¡£¡£¡£¡£¡£Ö÷¹Ë¿ÉÒÔÔÚÆäC2MµçÉÌÆ½Ì¨Ñ¡ÔñÃûÄ¿¡¢¹¤ÒÕ¡¢ÖÊÁϲ¢Ïµ¥¡£¡£¡£¡£¡£Æ½Ì¨¿ìËÙÍøÂçÖ÷¹ËÊèÉ¢¡¢¸öÐÔ»¯ÐèÇóÊý¾ÝµÄͬʱ£¬£¬£¬£¬£¬£¬£¬£¬´óÊý¾ÝºÍÔÆÅÌËãÊÖÒÕ°´¿Í»§ÐèÇóÆ¥Åä²úÆ·Êý¾ÝÄ£×Ó£¬£¬£¬£¬£¬£¬£¬£¬ÆäÃûÄ¿Êý¾ÝºÍ¹¤ÒÕÊý¾ÝÄÜÖª×ãÁè¼Ý°ÙÍòÍòÒÚÖÖÉè¼Æ×éºÏ£¬£¬£¬£¬£¬£¬£¬£¬ÁýÕÖ99.9%µÄ¸ö ÐÔ»¯Éè¼ÆÐèÇ󡣡£¡£¡£¡£µ±°æÐÍÈ·¶¨ºó£¬£¬£¬£¬£¬£¬£¬£¬ÏµÍ³×Ô¶¯ÌìÉú¹¤ÒÕÊý¾Ý£¬£¬£¬£¬£¬£¬£¬£¬¹¤ÒÕÊý¾Ý·¢ËÍÖÁ¹¤³§£¬£¬£¬£¬£¬£¬£¬£¬¹¤³§¾ÙÐÐÉú²ú½»¸¶¡£¡£¡£¡£¡£Õû¸öÁ÷³Ì´Ó϶©µ¥µ½²ú Æ·³ö³§½öÐè7¸öÊÂÇéÈÕ£¬£¬£¬£¬£¬£¬£¬£¬²¢×öµ½°´ÐèÉú²ú¡¢Áã¿â´æ¡¢Ò»ÈËÒ»°æ¡¢Ò»ÒÂÒ»¿î¡£¡£¡£¡£¡£
°¢Àï°Í°ÍµÄ“ÌÔ¹¤³§”¼¯½áÉÏÍò¼Ò¹¤³§£¬£¬£¬£¬£¬£¬£¬£¬½«µçÉÌÂò¼Ò¶©µ¥ÓëÖÆÔì³§É̲úÄܾÙÐжԽӣ¬£¬£¬£¬£¬£¬£¬£¬°ÑÈáÐÔ²úÄܵµÆÚÁªÍø£¬£¬£¬£¬£¬£¬£¬£¬½â¾öµçÉÌÂò¼ÒÓж©µ¥ÎÞ¹¤³§£¬£¬£¬£¬£¬£¬£¬£¬ÖÆÔìÆóÒµÓвúÄÜÎÞ¶©µ¥µÄ½áÖ¢¡£¡£¡£¡£¡£
¹¤ÒµÎïÁªÍøµÄÈýÀೡ¾°
ÖÇÄÜÖÆÔìÒªÇóÖÆÔìϵͳ¾ß±¸¸ÐÖª¡¢ÆÊÎö¡¢¾öæÅºÍÖ´ÐеÄÄÜÁ¦£¬£¬£¬£¬£¬£¬£¬£¬¶øÕâЩÄÜÁ¦µÄ½¹µã¾ùÉæ¼°ÎïÁªÍøÏà¹ØÊÖÒÕ£¬£¬£¬£¬£¬£¬£¬£¬ÈçÃæÏò¸Ð ÖªµÄÎïÁªÊÖÒÕ£¨´«¸ÐÆ÷¡¢RFID¡¢Ð¾Æ¬£©¡¢ÃæÏòÆÊÎöµÄ¹¤Òµ´óÊý¾ÝÆÊÎöºÍÃæÏò¾öÒ鼰ЧÀ͵ÄÓ¦ÓÃÆ½Ì¨¡£¡£¡£¡£¡£
µÂÇÚµ÷ÑÐЧ¹ûÏÔʾ£¬£¬£¬£¬£¬£¬£¬£¬ÏÖÔÚÖйúÖÆÔìÆóÒµÎïÁªÍøÓ¦ÓÃÒÔ¸ÐÖªÎªÖØµã£¬£¬£¬£¬£¬£¬£¬£¬ÆÊÎöºÍЧÀÍÈڻὫÊÇδÀ´ÎïÁªÍø½¨ÉèÖØµã¡£¡£¡£¡£¡£ÊÜ·ÃÆóÒµÆÕ±é½¨ÉèϵͳÒÔ´«¸ÐÆ÷ÊÕÂÞ¶¯Ì¬Êý¾Ý£¬£¬£¬£¬£¬£¬£¬£¬µ«Êý¾ÝÆÊÎöÇ徲̨ӦÓÃÏà¶ÔÖͺ󡣡£¡£¡£¡£
´ÓÐÐÒµÓ¦ÓÃÀ´¿´£¬£¬£¬£¬£¬£¬£¬£¬µç×Ó¼°µçÆ÷ÐÐÒµ´«¸Ð Æ÷Ç徲̨ӦÓÃ×îΪÆÕ¼°£¬£¬£¬£¬£¬£¬£¬£¬76%µÄÊÜ·ÃÆóҵʹÓô«¸ÐÆ÷ÊÕÂÞÊý¾Ý£¬£¬£¬£¬£¬£¬£¬£¬43%µÄÆóҵʹÓÃÎïÁªÍøÆ½Ì¨£¬£¬£¬£¬£¬£¬£¬£¬µ«½öÓÐ33%µÄÆóÒµ½ÓÄÉ´óÊý¾ÝÊÖÒÕÆÊÎöËùÊÕÂÞµÄÊý¾Ý¡£¡£¡£¡£¡£Æû³µ¼°Á㲿¼þÖÆÔìÐÐÒµ´«¸ÐÆ÷ÊÖÒÕÓ¦ÓÃÒ²ÓÐ½Ï¸ßÆÕ¼°ÂÊ´ï73%£¬£¬£¬£¬£¬£¬£¬£¬µ«´óÊý¾ÝÇ徲̨ӦÓõÍÓÚÆäËûÊÜ·ÃÐÐÒµ¡£¡£¡£¡£¡£ÖÆÒ©ÐÐÒµ´óÊý¾ÝÊÖÒÕʹÓÃ×îΪÆð¾¢£¬£¬£¬£¬£¬£¬£¬£¬ÓÉÓÚÒ½Ò©ÐÐÒµÔçÒÑÃæÁÙº£Á¿Êý¾ÝºÍ·Ç½á¹¹»¯Êý¾ÝÌôÕ½£¨¼ûÏÂͼ£©¡£¡£¡£¡£¡£

¡ø ÊÜ·ÃÆóÒµµä·¶ÎïÁªÍøÏà¹ØÊÖÒÕÓ¦ÓÃÇéÐÎ
¸ÐÖª½öÊÇÎïÁªÍøÓ¦Óõijõ¼¶½×¶Î£¬£¬£¬£¬£¬£¬£¬£¬ÒÔÊý¾Ý¶´²ìÖ¸µ¼Ðж¯£¬£¬£¬£¬£¬£¬£¬£¬´Ó¶øÌá¸ßЧÂÊ£¬£¬£¬£¬£¬£¬£¬£¬»òÕßÓëЧÀÍÈڻᴴÁ¢Ð¼ÛÖµ£¬£¬£¬£¬£¬£¬£¬£¬²ÅÊÇÎïÁªÍøµÄ ½¹µã¡£¡£¡£¡£¡£ÔÆÆ½Ì¨Í¨¹ýÌṩǿʢµÄÊý¾Ý´«Êä¡¢´æ´¢ºÍ´¦Öóͷ£ÄÜÁ¦£¬£¬£¬£¬£¬£¬£¬£¬×ÊÖúÖÆÔìÆóÒµ²É ¼¯ºÍ´¦Öóͷ£´ó×ÚÊý¾Ý¡£¡£¡£¡£¡£¹¤ÒµÔÆÆ½Ì¨²»µ«ÄÜ ¹»ÊµÏÖÆóҵͨ¹ýƽ̨Íê³É²úÆ·µÄÉè¼Æ¡¢ ¹¤ÒÕ¡¢ÖÆÔì¡¢²É¹º¡¢ÓªÏúµÈ»·½Ú£¬£¬£¬£¬£¬£¬£¬£¬»¹½«¸Ä±ä¹Å°åÉú²ú·½·¨ºÍÖÆÔìÉú̬£¬£¬£¬£¬£¬£¬£¬£¬´´Á¢ÐµÄÊÕÈëȪԴºÍÉÌҵģʽ¡£¡£¡£¡£¡£ÖйúÖÆÔìÆóÒµÔÆ°²ÅÅÏÖ×´ÔõÑù£¿£¿£¿£¿£¿£¿
µÂÇÚµ÷Ñз¢Ã÷£¬£¬£¬£¬£¬£¬£¬£¬ÖйúÖÆÔìÆóÒµÔÆ°²ÅÅÆð¾¢ÐÔ²»¸ß¡£¡£¡£¡£¡£53%µÄÊÜ·ÃÖÆÔìÆóÒµÉÐδ°²ÅŹ¤ÒµÔÆ£¬£¬£¬£¬£¬£¬£¬£¬47%µÄÆóÒµÕýÔÚ¾ÙÐй¤ÒµÔư²ÅÅ£¬£¬£¬£¬£¬£¬£¬£¬ÆäÖÐ27%µÄÆóÒµ°²ÅÅ˽ÓÐÔÆ£¬£¬£¬£¬£¬£¬£¬£¬14%°²ÅŹ«ÓÐÔÆ£¬£¬£¬£¬£¬£¬£¬£¬6%°²ÅÅ»ìÏýÔÆ£¨¼ûÏÂͼ£©¡£¡£¡£¡£¡£ÉÏÔÆ¿ÉÒÔ´ó·ù½µµÍÿ¸öµ¥Î»µÄÖü´æºÍÅÌË㱾Ǯ£¬£¬£¬£¬£¬£¬£¬£¬ÉõÖÁͨ¹ý¿ç½ç´´Á¢ÐµÄÉÌҵģʽ£¬£¬£¬£¬£¬£¬£¬£¬µ«Ò²´øÀ´ÁËÖØ´óÐÔ¡£¡£¡£¡£¡£ÆóÒµµ£ÐÄÒ»µ©½«ÖîÈ繤³§Éú²úÀú³Ì¡¢×ʲúÐÔÄÜÖÎÀíµÄÊý¾Ý·Åµ½ ÔÆÆ½Ì¨ÉÏÖ®ºó£¬£¬£¬£¬£¬£¬£¬£¬ÐÅÏ¢Çå¾²¡¢ÖªÊ¶²úȨÎÊÌâ»á½Óõà¶øÖÁ¡£¡£¡£¡£¡£³ý´ËÖ®Í⣬£¬£¬£¬£¬£¬£¬£¬Ðí¶àÆóÒµÉÐδÃ÷ È·¹¤ÒµÔÆÔÚÆóÒµ²ãÃæµÄÉÌÒµÓ¦ÓúÍÏà¹ØÄÜÁ¦Ç·È±Ò²Êǵ¼ÖÂÆóÒµÔÆ°²ÅÅÆð¾¢ÐÔ²»¸ßµÄÔµ¹ÊÔÓÉ¡£¡£¡£¡£¡£
¹ØÓÚÑ¡Ôñ¹«ÓÐÔÆÕÕ¾É˽ÓÐÔÆ£¬£¬£¬£¬£¬£¬£¬£¬ºÜºéÁ÷ƽȡ ¾öÓÚÆóÒµµÄ¹Ø×¢µã²î±ð¡£¡£¡£¡£¡£ÈôÊÇÆóÒµÖ»ÊÇ ¾Û½¹×Ô¼ºµÄÉú²úÖÆÔ죬£¬£¬£¬£¬£¬£¬£¬½µ±¾ÔöЧ£¬£¬£¬£¬£¬£¬£¬£¬ÍùÍù²»»áÑ¡Ôñ¹«ÓÐÔÆ£»£»£»£»£»£»£»ÈôÊÇÆóÒµ¾Û½¹ÉÌҵģʽ´´ кͲúƷתÐÍ£¬£¬£¬£¬£¬£¬£¬£¬Ôò»á×ÔÈ»µÄ¸üÇãÏòÓÚÑ¡Ôñ¹«ÓÐÔÆ»ò»ìÏýÔÆ£¬£¬£¬£¬£¬£¬£¬£¬ÓÉÓÚÍùÍùÉæ¼°Ð§ÀÍÆ½Ì¨£¬£¬£¬£¬£¬£¬£¬£¬ÐèÒª×öµ½Ò»¶¨Ë®Æ½ÉϵļæÈݺÍÈںϡ£¡£¡£¡£¡£ÓÉÓÚÏÖÔÚº£ÄÚ½ÏÁ¿³£¼ûµÄ¹¤ÒµÔƵݲÅÅ ÒÔÔÆµÄ»ù´¡¹¦Ð§ÎªÖ÷£¬£¬£¬£¬£¬£¬£¬£¬ÆóÒµ°ÑÔÆ¿´×÷ÐéÄâЧÀÍÆ÷£¬£¬£¬£¬£¬£¬£¬£¬ÔÚÔÆÉÏ×ö´æ´¢¡¢ÅÌË㣬£¬£¬£¬£¬£¬£¬£¬Ö»ÓÐÉÙÊýÆóҵͨ¹ýÔÆ°²ÅŸıäÉú²ú·½·¨ºÍÖÆÔìÉú̬£¬£¬£¬£¬£¬£¬£¬£¬¾ÙÐй«ÓÐÔÆºÍ»ìÏýÔÆ°²ÅŵįóÒµÈÔΪÉÙÊý¡£¡£¡£¡£¡£

¡ø ÊÜ·ÃÉú²úÐÍÆóÒµ¹¤ÒµÔư²ÅÅ
δÀ´ÆóÒµºÜ´ó²¿·ÖÔöֵδÀ´×Ô¿çÆóÒµÔ˶¯£¬£¬£¬£¬£¬£¬£¬£¬´Ó¾ÃÔ¶¿´£¬£¬£¬£¬£¬£¬£¬£¬¹«ÓÐÔÆ¡¢»ìÏýÔÆÊÇ´óÇ÷ÊÆ£¬£¬£¬£¬£¬£¬£¬£¬ÓÉÓÚÖ»ÓÐÕâÑù²Å»ªÊµÏÖÊý¾Ý½»Á÷ºÍ×ÊÔ´¹²Ïí¡£¡£¡£¡£¡£Ë½ÓÐÔÆËäÈ»Çå¾²£¬£¬£¬£¬£¬£¬£¬£¬µ«ºÜ¿ÉÄܱ»ÁæØêÔÚеÄÉÌҵģʽºÍеÄÉú̬Ȧ֮Íâ¡£¡£¡£¡£¡£
—— ºØ¶«¶« Ê÷¸ù¿Æ¼¼CEO
µÂÇÚÒÔΪÎïÁªÍøÔÚÖÇÄÜÖÆÔìÁìÓòµÄÓ¦Óó¡¾°Ö÷Òª·ÖΪÈýÀࣺװ±¸Óë×ʲúÖÎÀí¡¢²úÆ·¶´²ìºÍЧÀÍÁ¢Òì¡£¡£¡£¡£¡£
ÖÎÀí×°±¸Óë×ʲú
¾ß±¸¸Ð²âÓëÁªÍø¹¦Ð§µÄϵͳÓë´óÊý¾ÝÍŽᣬ£¬£¬£¬£¬£¬£¬£¬¿ÉÒÔʵÏÖ×°±¸µÄ¼à¿ØºÍÖÎÀí£¬£¬£¬£¬£¬£¬£¬£¬ÈçÔ¶³Ì¼à¿Ø¡¢Õ¹ÍûÐÔά»¤ºÍ»¥ÁªÏÖ³¡µÈ¡£¡£¡£¡£¡£Ô¶³Ì¼à¿ØÒÔÎïÁªÍøÌæ»»¹Å°åµÄÈ˹¤Ñ²¼ì»úÖÆ£¬£¬£¬£¬£¬£¬£¬£¬Í¨¹ý´«¸ÐÆ÷Ô¶¾àÀ뽫װ±¸Êý¾Ý´«Êäµ½ÔËÓªÖÐÐÄ¡£¡£¡£¡£¡£Õ¹ÍûÐÔά»¤Í»ÆÆ¹Å°å¹¤³§ °´ÍýÏë¾ÙÐа´ÆÚά»¤×°±¸µÄÔËÓª·½·¨£¬£¬£¬£¬£¬£¬£¬£¬ ͨ¹ýÎïÁªÍø¶Ô×°±¸Õû¸öÉúÃüÖÜÆÚ¾ÙÐÐÈ«³Ì¼à¿Ø£¬£¬£¬£¬£¬£¬£¬£¬²¢Õ¹Íû×°±¸Î´À´¿ÉÄܱ¬·¢µÄ¹ÊÕÏ£¬£¬£¬£¬£¬£¬£¬£¬ÌáÇ°ÖÆ¶©Ô¤·ÀÐÔά»¤ÍýÏ룬£¬£¬£¬£¬£¬£¬£¬ïÔ̹ÊÕÏÂʲ¢Ìá¸ßÉú²úЧÂÊ¡£¡£¡£¡£¡£
ÎïÁªÍø»¹¿ÉÒÔÅþÁ¬ºÍ¼à¿Ø³§·¿µÄ¹¤Òµ×°ÖúÍ×°±¸£¬£¬£¬£¬£¬£¬£¬£¬»ñµÃÓп´·¨µÄÆÊÎö£¬£¬£¬£¬£¬£¬£¬£¬´Ó¶ø×ÊÖú¿ç¹¤Òµ×°±¸¡¢ Éú²úÏßÒÔ¼°ÔÚÕû¸ö¹¤³§¹æÄ£ÄÚÓÅ»¯ÐÔÄܺÍЧÂÊ¡£¡£¡£¡£¡£ËäÈ»£¬£¬£¬£¬£¬£¬£¬£¬³ýÁËг§·¿£¬£¬£¬£¬£¬£¬£¬£¬Àϳ§·¿ºÍ×°±¸ÔÚûÓиüл»´ú֮ǰ£¬£¬£¬£¬£¬£¬£¬£¬Ò²ÓÐÁªÍø¼à¿ØµÄÐèÒª£¬£¬£¬£¬£¬£¬£¬£¬ÔõÑùÔÚÏÖÓÐ×°±¸ÉϾÙÐÐÎïÁªÍøË¢ÐÂÊÇÖµµÃÆóÒµ¹Ø×¢µÄÎÊÌâ¡£¡£¡£¡£¡£
¶´²ì²úÆ·
ÖÆÔìÆóÒµÍùÍù²»Ì«Ïàʶ×Ô¼ºµÄ²úÆ·ÔõÑù±»Ê¹Ó㬣¬£¬£¬£¬£¬£¬£¬¶øÎïÁªÍø½«¸Ä±äÕâÒ»ÏÖ×´¡£¡£¡£¡£¡£ÔÚ²úƷͶÈëʹÓú󣬣¬£¬£¬£¬£¬£¬£¬ÖÆÔì³§ÉÌ¿ÉÒÔͨ¹ýÎï ÁªÍøÓë²úÆ·½¨Éè²¢¼á³ÖÁªÏµ£¬£¬£¬£¬£¬£¬£¬£¬ÍøÂ綯̬Êý¾Ý£¬£¬£¬£¬£¬£¬£¬£¬ÒÔÔ½·¢ÏµÍ³µÄ·½·¨ÊµÊ±µØÒ»Á¬µØ ÆÊÎö²úƷʹÓÃÇéÐΡ£¡£¡£¡£¡£ÔÚÏàʶ¿Í»§¶Ô²úÆ·µÄʹÓ÷½·¨ºó£¬£¬£¬£¬£¬£¬£¬£¬³§ÉÌ»¹¿ÉÒÔ»ùÓÚÊý¾ÝÕ¹Íû¿Í»§ÐèÇ󣬣¬£¬£¬£¬£¬£¬£¬¿ª·¢¸öÐÔ»¯²úÆ·ºÍеÄЧÀÍÏîÄ¿£¬£¬£¬£¬£¬£¬£¬£¬Ìá¸ß²úÆ·¸½¼ÓÖµ¡£¡£¡£¡£¡£
ЧÀÍÁ¢Òì
»ùÓÚÊý¾ÝÇ徲̨ÌṩºóÊг¡Ð§ÀÍ£¬£¬£¬£¬£¬£¬£¬£¬ÎïÁªÍø ÓëЧÀÍÈÚ»áʵÏÖÉÌҵģʽÁ¢Òì¡£¡£¡£¡£¡£ÎïÁªÍøÐÖúÖÆÔìÆóÒµ¸üÓÐÓò¶»ñºÍÕ¹ÍûÊг¡ÐèÇ󣬣¬£¬£¬£¬£¬£¬£¬´´Á¢¶¯Ì¬»¯¡¢¸öÐÔ»¯µÄÖÇÄÜЧÀÍ¡¢×ÉѯЧÀÍ¡¢Êý¾ÝЧÀÍ¡¢ÎïÁªÍø½ðÈÚÓë°ü¹Ü µÈеÄЧÀÍÖÖÀà¡£¡£¡£¡£¡£ÕâÀàÓ¦Óý«Í»ÆÆÆóÒµÔÀ´µÄ½çÏߣ¬£¬£¬£¬£¬£¬£¬£¬´ÓÈ«Éç»áµÄά¶È˼Ë÷ÖÆÔì×ÊÔ´µÄÓÅ»¯£¬£¬£¬£¬£¬£¬£¬£¬¿Í»§ºÍÖÆÔì¶ËµÄ»¥¶¯ÒÔ¼°ÖÖÖÖÉÌҵģʽµÄÁ¢Òì¡£¡£¡£¡£¡£
ÆóÒµÐèÒªÆÀ¹À×ÔÉíÓªÒµÐèÒª£¬£¬£¬£¬£¬£¬£¬£¬Ã÷È·ÉÌҵĿµÄ¡¢Ïà¹ØÁ÷³ÌºÍÔ¤ÆÚЧ¹ûµÄ¹æÄ££¬£¬£¬£¬£¬£¬£¬£¬ÔÚ˼Á¿ÊÖÒÕ¿ÉÀ©Õ¹ÐÔ¡¢ÐÔÄÜ¡¢´ø¿í¾¼ÃºÍÊÖÒÕÁ¢ÒìÆ·¼¶ºó£¬£¬£¬£¬£¬£¬£¬£¬²Å»ª¶ÔÊý¾ÝºÍÎïÁªÍøÏµÍ³µÄ´¦Öóͷ£¼Ü¹¹×ö³öÃ÷ÖǵÄÑ¡Ôñ¡£¡£¡£¡£¡£
ÉÌÒµÄ£Ê½ÖØ¹¹
ÖÇÄÜÖÆÔì²»µ«Äܹ»×ÊÖúÖÆÔìÐÍÆóҵʵÏÖ½µ±¾ÔöЧ£¬£¬£¬£¬£¬£¬£¬£¬Ò²¸¶ÓëÆóÒµÖØÐÂ˼Ë÷¼ÛÖµ¶¨Î»ºÍÖØ¹¹ÉÌҵģʽµÄÆõ»ú¡£¡£¡£¡£¡£Í¬Ê±£¬£¬£¬£¬£¬£¬£¬£¬Ð½øÈëÕßÒ²ÔÚÒ»Ö±ÌôÕ½¹Å°åÊг¡¼ÓÈëÕßµÄְ룬£¬£¬£¬£¬£¬£¬£¬ÖÚ¶àÊÖÒÕÐÍÆóÒµ¼ÓÈëÕ½³¡Íƶ¯¹¤ÒµÆóҵ̽Ë÷ÉÌҵģʽÉϵÄÁ¢Òì¡£¡£¡£¡£¡£
µÂÇÚµ÷Ñз¢Ã÷ÆóÒµ¶ÔδÀ´ÉÌҵģʽµÄÍýÏë´óÖ³ÊËÄÀࣺ30%µÄÊÜ·ÃÆóҵδÀ´ÉÌҵģʽ½«ÒÔÆ½Ì¨Îª½¹µã£¬£¬£¬£¬£¬£¬£¬£¬26%µÄÆóÒµ×ß¹æÄ£»£»£»£»£»£»£»¯¶¨ÖÆÄ£Ê½£¬£¬£¬£¬£¬£¬£¬£¬24%ÒÔ“²úÆ·+ЧÀ͔Ϊ½¹µãÏò½â¾ö¼Æ»®ÉÌתÐÍ£¬£¬£¬£¬£¬£¬£¬£¬12%ÒÔ֪ʶ²úȨΪ½¹µã£¨¼ûÏÂͼ£©¡£¡£¡£¡£¡£
ƽ̨ÐÍÉÌҵģʽ¶¨Î»ÒÔÌṩ¶àÖÖÈí¼þЧÀͺʹÉú̬ϵͳΪ½¹µã£¬£¬£¬£¬£¬£¬£¬£¬Î´À´¿ÉÄܲ»»á·ºÆðÀàËÆBATÕâÑùµÄÐÐÒµ¾ÞÍ·£¬£¬£¬£¬£¬£¬£¬£¬µ«²»·¦±ÊÖ±ÐÐÒµÁì¾üÆóÒµ»òƽ̨¡£¡£¡£¡£¡£ ¹æÄ£»£»£»£»£»£»£»¯¶¨ÖÆÄ£Ê½£¬£¬£¬£¬£¬£¬£¬£¬ÈçC2MÒѾ²»¾ÖÏÞÓÚ´ò°çÖÆÔ죬£¬£¬£¬£¬£¬£¬£¬¶øÑÓÉìµ½Æû³µºÍ×°±¸ÖÆÔìµÈÐÐÒµ¡£¡£¡£¡£¡£“²úÆ·+ЧÀ͔Ϊ½¹µãÖ¼ÔÚÎ§ÈÆ¿Í»§ÐèÇóÌṩ½â¾ö¼Æ»®£¬£¬£¬£¬£¬£¬£¬£¬ÊÇÏÖÔÚÐí¶àÆóÒµÔÚ×öµÄ¡£¡£¡£¡£¡£ÒÔ֪ʶ²úȨΪ½¹µãµÄÆóÒµÍùÍùͨ¹ýרÀûÕ½ÂÔ£¬£¬£¬£¬£¬£¬£¬£¬ÐγÉÊÖÒÕ±ÚÀÝÕ¼ÁìÊг¡¡£¡£¡£¡£¡£

¡ø ÊÜ·ÃÆóҵδÀ´ÉÌҵģʽ¶¨Î»
²î±ðÉÌҵģʽµÄ¼ÛÖµ¶¨Î»ºÍ¼ÛÖµ´´Á¢·½·¨²î±ð£¬£¬£¬£¬£¬£¬£¬£¬ËùÃæÁÙµÄÌôÕ½Ò²²»¾¡Ïàͬ£¨¼ûÏÂͼ£©¡£¡£¡£¡£¡£ ÆóÒµÐèÒªÒ»Á¬ÉóÔÄ×Ô¼ºµÄÉÌҵģʽ£¬£¬£¬£¬£¬£¬£¬£¬Í¨¹ýÆÀ¹À×ÔÉíÔËÓªÇéÐξÙÐÐÊÊÍâµØ¸ÄÉÆ²¢°´ÆÚÆÀ¹ÀÆäËûÉÌҵģʽÊÇ·ñ¾ßÓпÉÐÐÐÔ¡£¡£¡£¡£¡£
¡ø ²î±ðÉÌÒµÄ£Ê½ÌØµã¼°ÌôÕ½
È˹¤ÖÇÄÜÇã¸²ÖÆÔìºÍЧÀÍÒµ
È˹¤ÖÇÄܶÔÖÆÔìÒµµÄÓ°ÏìÖ÷ÒªÀ´×ÔÁ½·½Ã棺 Ò»ÊÇÔÚÖÆÔìºÍÖÎÀíÁ÷³ÌÖÐÔËÓÃÈ˹¤ÖÇÄÜÌá¸ß²úÆ·ÖÊÁ¿ºÍÉú²úЧÂÊ£»£»£»£»£»£»£»¶þÊǶÔÏÖÓвúÆ·ÓëЧÀ͵ij¹µ×Ç㸲¡£¡£¡£¡£¡£
Ëæ×ź£ÄÚÖÆÔìÒµ×Ô¶¯»¯Ë®Æ½Ìá¸ß£¬£¬£¬£¬£¬£¬£¬£¬»úеÈËÔÚÖÆÔìÀú³ÌºÍÖÎÀíÁ÷³ÌÖеÄÓ¦ÓÃÈÕÒæ·º£¬£¬£¬£¬£¬£¬£¬£¬¶øÈ˹¤ÖÇÄܸü½øÒ»²½¸¶Óë»úеÈË×ÔÎÒѧϰÄÜÁ¦¡£¡£¡£¡£¡£ÍŽáÊý¾ÝÖÎÀí£¬£¬£¬£¬£¬£¬£¬£¬µ¼Èë×Ô¶¯»¯×°±¸¼°Ïà¹Ø×°±¸µÄÁªÍø£¬£¬£¬£¬£¬£¬£¬£¬»úеÈËͨ¹ý»úеѧÆÊÎö£¬£¬£¬£¬£¬£¬£¬£¬¿ÉÒÔʵÏÖÉú²úÏߵľ«×¼ÅäºÏ£¬£¬£¬£¬£¬£¬£¬£¬²¢¸ü׼ȷµÄÕ¹ÍûºÍʵʱ¼ì²âÉú²úÎÊÌâ¡£¡£¡£¡£¡£
È˹¤ÖÇÄÜÔÚÖÆÔìÒµ²úÆ·ºÍЧÀÍÁìÓòµÄÓ¦ÓÃÔò¸ü¾ßÓÐÇ㸲ÐÔ¡£¡£¡£¡£¡£²úÆ·×Ô¼º¾ÍÊÇÈ˹¤ÖÇÄܵÄÔØÌ壬£¬£¬£¬£¬£¬£¬£¬Ó²¼þÓëÖÖÖÖÈí¼þÍŽá¾ß±¸¸ÐÖª¡¢ÅжϵÄÄÜÁ¦²¢ÊµÊ±ÓëÓû§¡¢ÇéÐλ¥¶¯¡£¡£¡£¡£¡£¶ø²úÆ·µÄ¹¦Ð§ºÍЧÀÍ£¬£¬£¬£¬£¬£¬£¬£¬Ò²½«Ç㸲ÔÓÐÉú̬ϵͳ¡£¡£¡£¡£¡£
ÖйúÖÆÔìÆóÒµÈ˹¤ÖÇÄÜÓ¦ÓÃÇéÐÎÔõÑù£¿£¿£¿£¿£¿£¿
µÂÇÚÖÇÄÜÖÆÔìµ÷Ñз¢Ã÷£¬£¬£¬£¬£¬£¬£¬£¬51%µÄÊÜ·ÃÆóÒµÔÚÖÆÔìºÍÖÎÀíÁ÷³ÌÖÐÔËÓÃÈ˹¤ÖÇÄÜ£¬£¬£¬£¬£¬£¬£¬£¬46% µÄÊÜ·ÃÆóÒµÔÚ²úÆ·ºÍЧÀÍÁìÓòÒѾ»òÍýÏë°²ÅÅÈ˹¤ÖÇÄÜ£¨¼ûÏÂͼ£©¡£¡£¡£¡£¡£ÖÆÔìºÍÖÎÀíÁ÷³ÌÖÐÈ˹¤ÖÇÄܵÄÔËÓøüÆ«Ïòϵͳ×Ô¶¯»¯ºÍÖÆÔì¾«Òæ»¯£¬£¬£¬£¬£¬£¬£¬£¬Ä¿µÄÊÇÌá¸ßÉú²úЧÂʺͲúÆ·ÖÊÁ¿£¬£¬£¬£¬£¬£¬£¬£¬Í¬Ê±ÈËÒ²±»½â·Å³öÀ´£¬£¬£¬£¬£¬£¬£¬£¬¿ÉÒÔȥ˼Ë÷¸üÖØ´óµÄÎÊÌâ¡£¡£¡£¡£¡£
Ö÷ÒªÓ¦Óó¡¾°°üÀ¨Ê¹ÓûúеÈËʵÏÖÁ÷³Ì×Ô¶¯»¯¡¢ÈáÐÔÖÆÔì¡¢¶¨ÖÆ»¯Éú²ú¡¢ÖÊÁ¿¼ì²âµÈ¡£¡£¡£¡£¡£ÔÚ²úÆ·ºÍЧÀÍÁìÓòÈ˹¤ÖÇÄܵÄÔËÓøü×ÅÖØ²úÆ·ºÍЧÀÍÓëʹÓÃÕߵĻ¥¶¯£¬£¬£¬£¬£¬£¬£¬£¬µä·¶Ó¦ÓðüÀ¨Ñз¢ºÍÐÂÆ·²âÊÔ¡¢Óû§ÐÐΪÆÊÎö¡¢×Ô¶¯¼ÝÊ»µÈ¡£¡£¡£¡£¡£

¡ø ÊÜ·ÃÆóÒµÈ˹¤ÖÇÄÜÓ¦Óü°°²ÅÅÇéÐΣ¨ÕûÌ壩
ËäÈ»È˹¤ÖÇÄÜÈÔ´¦ÔÚÆäÉú³¤ÔçÆÚ£¬£¬£¬£¬£¬£¬£¬£¬ÊÖÒÕÍ»ÆÆ¼°ÉÌÒµÂÛÖ¤ÐèÒª¸ü³¤Ê±¼ä¡£¡£¡£¡£¡£ÁíÍ⣬£¬£¬£¬£¬£¬£¬£¬È˹¤ÖÇÄÜÓ¦ÓÃÇéÐκͻù´¡ÉèÊ©µÄÍêÉÆË®Æ½£¬£¬£¬£¬£¬£¬£¬£¬ÐÅÏ¢ºÍÇå¾²¹æÔò¡¢ÆóÒµ×ÔÉíµÄÄÜÁ¦¶¼³ÉΪÆóÒµÃæÁÙµÄÖ÷ÒªÌôÕ½¡£¡£¡£¡£¡£ÎÒÃÇ·¢Ã÷£¬£¬£¬£¬£¬£¬£¬£¬¹ØÓÚÉÐδ°²ÅÅÈ˹¤ÖÇÄܵÄÖÆÔìÆóÒµÀ´Ëµ£¬£¬£¬£¬£¬£¬£¬£¬È±·¦Í¶×ÊÈ˹¤ÖÇÄܵÄÉÌÒµÂÛÖ¤¡¢Éв»¾ß±¸½¨ÉèºÍÖ§³ÖÈ˹¤ÖÇÄܵÄϵͳÄÜÁ¦¡¢Éв»Ã÷È·°²ÅÅÈ˹¤ÖÇÄܵÄÌõ¼þΪÖ÷ÒªÌôÕ½£¨¼ûÏÂͼ£©¡£¡£¡£¡£¡£

¡ø ÊÜ·ÃÆóÒµÉÐδ°²ÅÅÈ˹¤ÖÇÄܵÄÖ÷ÒªÔµ¹ÊÔÓÉ
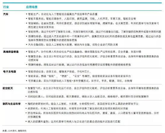
È˹¤ÖÇÄÜÕýѸËÙÉøÍ¸¸÷Ðи÷Òµ¡£¡£¡£¡£¡£Æû³µ¼°Æû³µÁ㲿¼þÖÆÔì¡¢¸ß¶Ë×°±¸ÖÆÔì¡¢µç×Ó¼°µçÆ÷ÖÆÔìÈý¸öÐÐÒµÔÚÖÆÔìÁ÷³ÌÖнÓÄÉ»úеÈ˵ıÈÀý¹ý°ë¡£¡£¡£¡£¡£Æû³µ¼°Á㲿¼þÖÆÔìÐÐҵʹÓûúеÈËµÄÆóÒµ±ÈÀýµÖ´ï80%£¬£¬£¬£¬£¬£¬£¬£¬Ô¤Ê¾Î´À´¹¤Òµ»úеÈ˵ÄÊг¡ÔöÁ¿½«Ö÷ÒªÀ´×Ô·ÇÆû³µÐÐÒµ¡£¡£¡£¡£¡£ÔÚ²úÆ·ºÍЧÀÍÁìÓòÒѾ»òÍýÏë°²ÅÅÈ˹¤ÖÇÄܵÄÐÐÒµÂþÑܽÏÁ¿Ôȳƣ¬£¬£¬£¬£¬£¬£¬£¬¸ß¶Ë×°±¸ÖÆÔìºÍÖÆÒ©±ÈÀý½Ï¸ß£¬£¬£¬£¬£¬£¬£¬£¬µ«ÆäËûÐÐÒµÈçÐÂÖÊÁÏ¡¢Æû³µ¼°Á㲿¼þ¡¢º½¿Õº½Ìì¡¢µç×Ó¼°µçÆ÷Ò²ÕýÔÚ»òÍýÏë°²ÅÅÈ˹¤ÖÇÄÜ¡£¡£¡£¡£¡£

¡ø ÊÜ·ÃÆóÒµÈ˹¤ÖÇÄÜÓ¦Óü°°²ÅÅÇéÐΣ¨°´ÐÐÒµ£©
ÐÐÒµ¶ÔÈ˹¤ÖÇÄܵÄÃ÷È·ÒÑËæ×ÅËã·¨¡¢ÊÖÒÕºÍÓ¦ÓõÄÉú³¤£¬£¬£¬£¬£¬£¬£¬£¬Ô½À´Ô½¼ÓÉî¡£¡£¡£¡£¡£¹ØÓÚÆóÒµ¶øÑÔ£¬£¬£¬£¬£¬£¬£¬£¬Ó¦Ìø³öÈ˹¤ÖÇÄܽöÊÇ“»úе»»ÈË”µÄ¼È¶¨Í·ÄÔ£¬£¬£¬£¬£¬£¬£¬£¬ÔÚ¾«ÒæÖÆÔì¡¢²úÆ·ÖÊÁ¿¡¢Óû§ÌåÑéµÈ¶à·½Ãæ¾ÙÐа²ÅÅ¡£¡£¡£¡£¡£

¡ø È˹¤ÖÇÄÜÐÐÒµÓ¦Óó¡¾°
ÈýÕпçÔ½ÄÜÁ¦ºè¹µ
ÖØ¹¹ÉÌҵģʽÊÇÒ»ÏîÖØ´óÄÑÌâµÄʹÃü£¬£¬£¬£¬£¬£¬£¬£¬ÎÒÃÇÇëÆóÒµ¾ÍʵÏÖ¹¹ÏëÖеÄÉÌҵģʽËùÃæÁÙµÄÄÜÁ¦ºè¹µ¾ÙÐдò·Ö£¬£¬£¬£¬£¬£¬£¬£¬×ÛºÏÀ´¿´£¬£¬£¬£¬£¬£¬£¬£¬ÉÌҵģʽÓÅ»¯¡¢Á¢ÒìÖÎÀíÒÔ¼°Ôư²ÅÅΪÆóÒµÄÜÁ¦½¨ÉèÈý´ó¸Åº¦Ê¹Ãü£¬£¬£¬£¬£¬£¬£¬£¬µÂÇÚ½¨Òé»®·Ö´ÓÒÔϼ¸¸ö·½ÃæÈëÊÖÌáÉýÄÜÁ¦£º

¡øÊÜ·ÃÆóҵؽ´ýÌá¸ßµÄÄÜÁ¦£¨ÆóÒµ×ÔÎÒÆÀ¹ÀÈ¨ÖØ´ò·Ö£¬£¬£¬£¬£¬£¬£¬£¬·ÖÖµÔ½¸ßÄÜÁ¦Ô½Èõ£©
ÉÌҵģʽÓÅ»¯
ÓÅ»¯ÉÌҵģʽ¿ÉÄܽöÐèÒª¸Ä±ä»òË¢ÐÂÏÖÔÚģʽÖв¿·ÖÔªËØ£¬£¬£¬£¬£¬£¬£¬£¬Ò²¿ÉÄÜÉæ¼°¸Ä±äÕûÌåÔËӪģʽµÄÖØ´óתÐÍ¡£¡£¡£¡£¡£ÔÚÒÑÍùµÄ15ÄêÀ£¬£¬£¬£¬£¬£¬£¬ÓÉÓÚÊÖÒÕ¡¢Í¨Ñ¶¡¢ÎïÁ÷ºÍ½»Í¨µÈ·½ÃæµÄѸËÙǰ½ø£¬£¬£¬£¬£¬£¬£¬£¬ÕûÌåÔËӪģʽµÄÖØ´óת ÐÍÒѸüΪ³£¼û¡£¡£¡£¡£¡£ÆóÒµÐèÒªÔËÓÃÐÐÖ®ÓÐÓà µÄÒªÁìºÍ¹¤¾ß£¬£¬£¬£¬£¬£¬£¬£¬´ÓÒÔÏÂÊÂÇéÁ÷³Ì¸÷»·½ÚÈëÊÖÓÅ»¯ÉÌҵģʽ¡£¡£¡£¡£¡£
ÆóҵתÐÍÕû±à£ºÓÅ»¯ÏÖÓÐÉÌҵģʽ£¬£¬£¬£¬£¬£¬£¬£¬°üÀ¨´ÓÔÖÊÁϲɹºµ½²úÆ·ÏúÊÛÀú³ÌËùÉæ¼°µÄÒ»Çл·½Ú£¬£¬£¬£¬£¬£¬£¬£¬ÍÚ¾ò¿ÉÒÔÕûÌå¸Ä¶¯»ò¾Ö²¿Ë¢ÐµĴýÓÅ»¯»·½Ú£¬£¬£¬£¬£¬£¬£¬£¬ÒÔÖ§³ÖеÄÉÌҵģʽ¡£¡£¡£¡£¡£
ÖØÐÂÉèÖÃÐÅÏ¢ÊÖÒÕϵͳ£ºÆóÒµÐèҪ̽Ë÷¡¢Éè¼ÆÓëʵÑé»ù´¡ÉèÊ©¼°ÐÅÏ¢ÊÖÒÕϵͳµÄˢС£¡£¡£¡£¡£
ÖØÐµ÷ÅäÖ°Ô±£ºÈ˾¡ÆäÓÃÊÇÆóҵתÐÍ¿ÉÒ»Á¬ÐÔµÄÒªº¦Ö®Ò»¡£¡£¡£¡£¡£ÖØÐµ÷ÅäÖ°Ô±×ÅÖØÓÚÉè¼ÆºÍʵÑéÖ°Ô±µ÷Àí£¬£¬£¬£¬£¬£¬£¬£¬ÒÔÖ§³ÖÐÂÉÌҵģʽ£¬£¬£¬£¬£¬£¬£¬£¬²¢ÊµÏÖ´ÓÔÓÐģʽµ½ÐÂģʽµÄ˳Ëì¹ý¶É¡£¡£¡£¡£¡£¸Ã»·½Ú»¹°üÀ¨Öƶ©ÐµÄÒªº¦¼¨Ð§Ö¸±ê¼°»ã±¨¹ØÏµÒÔÖ§³ÖÐÂÉÌҵģʽ¡£¡£¡£¡£¡£
ÖØ×éÖ´·¨¡¢²ÆÎñ¼°Ë°Îñ¼Ü¹¹£ºÉÌҵģʽÓÅ»¯¼Æ»®µÄÉè¼ÆºÍʵÑéͨ³£Éæ¼°Ðí¶àÖØ´óµÄÖ´·¨ÊµÌ弰˰Îñ¼Ü¹¹Éϵĸı䡣¡£¡£¡£¡£ÆóÒµÖÎÀíÍŶÓÐèÒªÆÊÎö²î±ð·½·¨µÄÀûÓë±×¡£¡£¡£¡£¡£ÈçÐÂÉÌҵģʽÏÂËùµÃ˰ºÍתÈö¨¼ÛÊÂÏîÓкÎת±ä£¬£¬£¬£¬£¬£¬£¬£¬Ôöֵ˰ºÍ¹ØË°¶ÔÐÂÉÌҵģʽ¿ÉÄܱ¬·¢µÄÓ°Ïì¡£¡£¡£¡£¡£
Á¢ÒìÖÎÀí
Á¢ÒìÖÎÀíµÄÄ¿µÄ°üÀ¨ÓÅ»¯Á¢Òì²úÆ·ÖÎÀí¡¢ ÓÅ»¯ÉúÃüÖÜÆÚ±¾Ç®¡¢ÓÅ»¯×ÊԴʹÓÃЧÂʺÍÓÅ»¯Î£º¦ÖÎÀí¡£¡£¡£¡£¡£
ÓÅ»¯Á¢Òì²úÆ·ÖÎÀí£º½¨ÉèͳһµÄ²úÆ·ÖÎÀíϵͳ£¨°üÀ¨ÓÐÐÎ µÄ²úÆ·ºÍЧÀÍ£©£¬£¬£¬£¬£¬£¬£¬£¬ÓÅ»¯¾öÒéÁ÷³Ì£¬£¬£¬£¬£¬£¬£¬£¬Ìá¸ß¾öÒéЧÂÊ
ÓÅ»¯ÉúÃüÖÜÆÚ±¾Ç®£ºÍ¨¹ý²úÆ·ÉúÃüÖÜÆÚµÄ×îÓÅ»¯ÔË×÷£¬£¬£¬£¬£¬£¬£¬£¬ÓÅ »¯²úƷͶ×ʱ¾Ç®ºÍÔËÓª±¾Ç®
ÓÅ»¯×ÊԴʹÓÃЧÂÊ£ºÍ¨¹ý¼à¿Ø¡¢ÆÀ¹ÀºÍKPIÖÎÀí£¬£¬£¬£¬£¬£¬£¬£¬ÓÅ»¯²úÆ· ÖÎÀí¡¢ÌáÉý×ÊԴʹÓÃЧÂÊ
ÓÅ»¯Î£º¦ÖÎÀí£ºÓÐÓÃÖÎÀíÁ¢ÒìÀú³ÌÖеÄÊг¡Î£º¦ºÍÊý ¾ÝÇ徲Σº¦µÈÖî¶àΣº¦
ÖµµÃ×¢ÖØµÄÊÇ£¬£¬£¬£¬£¬£¬£¬£¬´¿´âµÄ²úÆ·Á¢ÒìÖÎÀí²¢ ²»¿ÉÁîÆóÒµºã¾Ã¼á³Ö¾ºÕùÓÅÊÆ¡£¡£¡£¡£¡£ÏÖÔÚ£¬£¬£¬£¬£¬£¬£¬£¬ÏÕЩËùÓвúÆ·Öֱ𶼴¦ÓÚÇ¿ÁҵľºÕùÖ®ÖУ¬£¬£¬£¬£¬£¬£¬£¬ÈκÎвúÆ·µÄÈÎºÎÆæÒìÓÅÊÆ¶¼»á±»¿ìËÙÍÌÊÉ¡£¡£¡£¡£¡£×éºÏ¶àÖÖÁ¢ÒìÀàÐÍ¿ÉÒÔ×ÊÖú¹«Ë¾ÓµÓиüºÃµÄ²ÆÎñ»Ø±¨¡£¡£¡£¡£¡£ËäÈ»²»¿É°ÑÕâЩ¹«Ë¾µÄ¼¨Ð§ËùÓй鹦ÓÚÁ¢Ò죬£¬£¬£¬£¬£¬£¬£¬µ«´´ ÐÂÓÐÖúÓÚÌáÉýÒ»¼Ò¹«Ë¾µÄ»úÖÆ£¬£¬£¬£¬£¬£¬£¬£¬°üÀ¨Í¶×ÊÕß¶ÔËüδÀ´µÄÔ¤ÆÚ¡£¡£¡£¡£¡£
ÔÆ°²ÅÅ
½ö½ö°ÑÊý¾ÝºÍÓ¦ÓÃ×ªÒÆµ½ÔÆÉÏÊÇÔ¶Ô¶²»·óµÄ£¬£¬£¬£¬£¬£¬£¬£¬´ó´ó¶¼ÇéÐΣ¬£¬£¬£¬£¬£¬£¬£¬ÉÏÔÆ»áÇ£Éæ¶à¸öÓªÒµ¹¦Ð§£¬£¬£¬£¬£¬£¬£¬£¬Ó°ÏìÆóÒµµÄ¹©Ó¦ÉÌ¡¢²ÆÎñ±¨±íºÍ¿Í»§£¬£¬£¬£¬£¬£¬£¬£¬ÆóÒµÐèÒª¾ÃÔ¶ÍýÏ룬£¬£¬£¬£¬£¬£¬£¬·Ö²½Ö´ÐС£¡£¡£¡£¡£ÆóÒµ»¹ÐèÒª³ä·Ö˼Á¿ÈËÁ¦×ÊÔ´ºÍÊý×Ö»¯Ë®Æ½ÔõÑùÓëÔÆ°²ÅÅÅäºÏ¡£¡£¡£¡£¡£
ÍýÏ룺ÉóÔÄÆóÒµÏÖÓÐÉÌҵģʽ²¢Ì½ÌÖÊÇ·ñÓÐÆäËû¿ÉÐеÄÉÌҵģʽ£¬£¬£¬£¬£¬£¬£¬£¬Æ¾Ö¤ÉÌҵģʽ ÖÆ¶©Ôư²ÅÅÕ½ÂÔ£¬£¬£¬£¬£¬£¬£¬£¬¾ÙÐÐÉÌÒµÂÛÖ¤ºÍ×ÔÉíÄÜÁ¦ÆÀ¹À¡£¡£¡£¡£¡£
Ö´ÐУºÖ´Ðн׶οÉÒÔ·ÖËIJ½×ߣ¬£¬£¬£¬£¬£¬£¬£¬µÚÒ»²½ÊÇSaaS °²ÅÅ£¬£¬£¬£¬£¬£¬£¬£¬°üÀ¨ERP£¬£¬£¬£¬£¬£¬£¬£¬CRM£¬£¬£¬£¬£¬£¬£¬£¬ÈËÁ¦×ÊԴתÐÍºÍÆäËûÈí¼þ°²ÅÅ£»£»£»£»£»£»£»µÚ¶þ²½ÊǸöÐÔ»¯°²ÅÅ£¬£¬£¬£¬£¬£¬£¬£¬°üÀ¨Ó¦Óÿª·¢¡¢¼Ü¹¹´î½¨Ç徲̨°²ÅÅ£»£»£»£»£»£»£»µÚÈý²½ÎªÔÆÇ¨á㣬£¬£¬£¬£¬£¬£¬£¬Æä¼ä¿ÉÄÜÐèÒª¶ÔÓ¦ÓÃÈí¼þ¾ÙÐиüк͵÷½â¡£¡£¡£¡£¡£µÚËIJ½ÎªÒýÈë´óÊý¾ÝÆÊÎöƽ̨¡£¡£¡£¡£¡£
½ñÌìµÄÊг¡±äµÃÔ½À´Ô½¶àÑù»¯£¬£¬£¬£¬£¬£¬£¬£¬ÏûºÄÕßµÄÐèÇóÔÚһֱת±ä¡£¡£¡£¡£¡£Í¬Ê±£¬£¬£¬£¬£¬£¬£¬£¬²úÆ·¡¢Éú²úÁ÷³ÌºÍЧÀ͵ÄÊý×Ö»¯¡¢ÖÇÄÜ»¯ÒÑÊÇÊ±ÊÆËùÇ÷£¬£¬£¬£¬£¬£¬£¬£¬ÊÜ´ËÇ÷ÊÆÓ°Ï죬£¬£¬£¬£¬£¬£¬£¬¹¤ÒµÆóÒµÕýÔÚ¼ÓËÙÖÇÄÜÖÆÔì°²ÅÅ£¬£¬£¬£¬£¬£¬£¬£¬²¢Ò»Ö±ÉóÔÄÉÌҵģʽ£¬£¬£¬£¬£¬£¬£¬£¬²¢Öƶ©ÓÐÓÃÕ½ÂÔ£¬£¬£¬£¬£¬£¬£¬£¬ÒÔÆÚ´ÓÔËÓªºÍÕ½ÂÔ²ãÃæÍÆ¶¯ÏÖʵ¼ÛÖµµÄ´´Á¢¡£¡£¡£¡£¡£
С½á
Ëæ×ÅÈ«ÇòÐÂÒ»ÂֿƼ¼¸ïÃüºÍ¹¤ÒµÀå¸ï¼Ó½ôÔÐÓýÐËÆð£¬£¬£¬£¬£¬£¬£¬£¬¼ÓÉÏÎÒ¹úÖÆÔìҵתÐÍÉý¼¶ÐγÉÏÖÔÚµÄÀúÊ·ÐÔ½»»ã¡£¡£¡£¡£¡£ÖÇÄÜÖÆÔìÔÚÈ«Çò¹æÄ£ÄÚ¿ìËÙÉú³¤£¬£¬£¬£¬£¬£¬£¬£¬ÒѳÉÎªÖÆÔìÒµÖ÷ÒªÉú³¤Ç÷ÊÆ£¬£¬£¬£¬£¬£¬£¬£¬¶Ô¹¤ÒµÉú³¤ºÍ·Ö¹¤ÃûÌôøÀ´Éî¿ÌÓ°Ï죬£¬£¬£¬£¬£¬£¬£¬Íƶ¯ÐγÉеÄÉú²ú·½·¨¡¢¹¤ÒµÐÎ̬¡¢ÉÌҵģʽ¡£¡£¡£¡£¡£¿ÉÊÇΣº¦Óë»úÔµ²¢´æ£¬£¬£¬£¬£¬£¬£¬£¬ÆóÒµÓ¦¸Ã´ÓÉÌҵģʽÓÅ»¯¡¢Á¢ÒìÖÎÀíÒÔ¼°Ôư²ÅÅÈý¸ö´óÆ«Ïò¶Ô×Ô¼º×ªÐÍÉý¼¶£¬£¬£¬£¬£¬£¬£¬£¬ÒÔÓ¦¶ÔδÀ´ÌôÕ½¡£¡£¡£¡£¡£
ȪԴ£ºµÂÇÚ£¬£¬£¬£¬£¬£¬£¬£¬Ê÷¸ù¿Æ¼¼¹«ÖÚºÅÍÆ¼öÔĶÁ¡£¡£¡£¡£¡£

400-868-1122
¸ùÔÆ-¹¤ÒµÇ÷ÊÆÆÊÎö

·µ»Ø



















